2013年国庆黄金周,你过得幸福吗?
对这个问题,每个人的答案都不尽相同。中青舆情监测室在国庆七天24小时不间断监测各大新闻站点、论坛、博客和微博平台,测算出了黄金周的十大关键词。
在十大关键词中,七大关键词是负面的。从这来看,国庆“黄金周”给中国网友带来的幸福感,可以说并不强。
“黄金粥”还是“惶惊周”?
在10月1日0时至10月7日24时的舆情监测周期内,中青舆情监测室共统计到国庆舆情热点事件的信息6186038条。其中,微博平台的舆情占据了90.6%的最高比重。“带着微博去旅行”成为整个国庆七天最热门的微博话题。
在“黄金假期”,依然放不开电脑和手机的我们,都在关注着些什么?
在舆情统计数据中,“高速免费”是十大关键词中的状元。
中青舆情监测室根据一定算法,结合舆情传播特征,综合得出了国庆黄金周内50个热点公共事件。在这50个事件的舆情中,“高速免费”出现的词频高达510203次。
这么高的曝光率,看似是公众对高速公路假日免费政策的肯定,但另一个词频137917次的关键词“高速堵塞”,就让人倒吸了一口气。
《2013年第7号国庆节假日旅游信息通报》总结,这个黄金周,中短途旅游中自驾车比例大幅提升,散客旅游成为主体。
黄金周期间,各地迎来的“自驾车”大军惊人。
广西南宁青秀山等景区接待近3万辆自驾车;新疆绝大多数景区散客接待量占总人数的70%~80%;湖南岳阳楼景区单日接待自驾游车辆近5000台次,创历史新高。江苏南京、苏州、扬州、徐州、镇江、淮安等地自驾车辆达到了80%以上;湖北有4万多台自驾车辆进入神农架,占游客接待量的80%以上,十堰武当山仅3日当天,就迎来自驾车1.27万台。
无怪乎网友“麦芽糖的喵”如此感叹:“今年国庆节,可以说是全国人动迁。”
最让黄金周始料不及的两大关键词,当属出现411832词频的“台风”菲特和丹娜丝,词频155195次的北京、天津“雾霾”。
再加之全国性的交通堵塞,因此,这个黄金周也被网友戏称为“黄金粥”和“惶惊周”。
与此对比的,是“宅家”这个舆情关键词的蹿红。它在50个热点事件中的词频,也达到了378434次。
相比出行者的负面情绪积压,“宅家”者的舆情表情则总体趋向正面,在看待热点事件时有一种“隔岸观火”的轻松。
这条网友调侃,几乎囊括了国庆七天的舆情热点:“宅在家里的人,第一天在家看全国高速堵车;第二天看各地景区排队;第三天看全国酒店涨价;第四天看游客到处被宰;第五天看很多人买不到火车票回来;第六天看全国高速又堵了;第七天看北上广人民进不了城。”
这其中,有国庆节期间“高速公路假日免费通行”政策在起作用。
在实施政策一年以后,今年国庆节,高速公路交通流量再度大幅攀升。据公安部交管局统计显示,国庆假期首日,北京、武汉、长沙等地出城车辆超过30万辆,上海、南京、杭州、厦门、成都、昆明等地出城车辆超过20万辆。
纵观各地景区,不能说没有应对。假日期间,海南三亚市新增应急停车位近2000个;安徽天柱山景区的茶庄生态停车场3500余个车位爆满,多处临时停车场得到启用。
但从舆情反馈上看,地方的“兵来将挡,水来土掩”,无法改变全国性的“僧多粥少”。
10月3日,吉林省长白山,北景区主峰因结冰关闭,大量游客涌往长白山西区游览天池,景区停车场爆满,游客只能沿路泊车,步行近10公里前往景区。
同一天晚上,从大理到丽江的深山中,数千辆车被困在两车道的公路,无法移动。有司机从丽江往大理开了10小时,依然困在山上。
有网友说:“长假最浪漫的事,就是宅在家里看各地堵车”;也有人选择“在家不给社会添堵”;还有人笑看“绕城车流快连成一圈了”……
然而,中青舆情监测室统计显示,绝大多数网友并没有因噎废食,未因此就抱怨高速不该免费。“大鹏看天下”就呼吁,应该“增加一些平时的免费通行时段”,为免费扎堆儿出行的人潮分流。
“法海都被挤下水”,负面多在名景点
中青舆情监测室统计,“旅行”这个关键词,在50个舆情热点事件中,占到48%的高比重。
这也在黄金周50个热点事件统计中体现出来。负面事件占到了86%,中性事件占10%,正面事件占4%。
我国首部《旅游法》10月1日起实施。这让“新旅游法”在50个热点事件中的词频也高达188645次,跻身十大关键词之列。
“新旅游法”规定,旅行社强迫购物,将被责令停业整顿,并处3万元以上30万元以下罚款,情节严重的,吊销经营许可证。
10月7日,全国假日旅游部际协调会议办公室发布了《2013年第7号国庆节假日旅游信息通报》,给出了这个黄金周的“成绩单”。
通报公布,“假日市场持续增长,热点景区普遍爆满,出行人数再创新高。”全国纳入监测的125个直报旅游城市和景区点,国庆黄金周期间共接待游客3124.51万人次,同比增长6.8%;累计门票收入16.6亿元,同比增长10.33%。
事实上,新法规一方面“威力”初显,购物店和导游提成遭遇“寒流”;另一方面,一部新法还无法立刻解决这七天“黄金周旅游”里集中爆发的诸多问题。
中青舆情监测室统计显示,十大关键词中的旅游行业词基本趋向负面。
这其中,批评声浪最高的是“景区拥堵”,词频158586次,代表景区就是九寨沟和西湖。
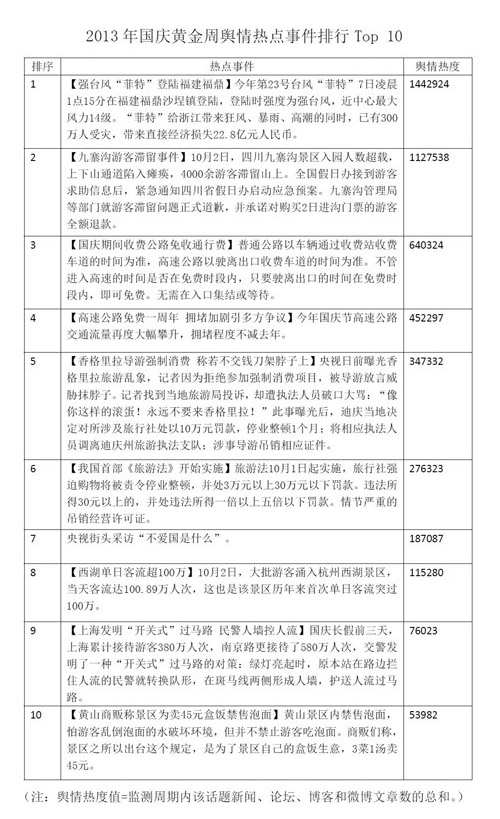
“黄金周”中引发热点公共事件最多的是四川省,达到7起,平均下来是“一天一热点”。而在十大热点事件排行榜上高居“榜眼”的,就是该省著名旅游胜地九寨沟的交通瘫痪事件,第一名为我国东南部的强台风灾害。
10月2日,四川九寨沟景区入园人数超载,上下山通道陷入瘫痪,4000余名游客滞留山上。全国假日办接到游客求助信息后,紧急通知四川省假日办启动应急预案。九寨沟管理局等部门就游客滞留事件正式道歉,并承诺全额退款。
虽然每年黄金周的“不见风景只见人”已成惯例,网友依然惊呼,今年的九寨沟是“被攻陷了”。
和九寨沟成为“难兄难弟”、同样名列热门事件前十位的,还有单日客流量首次破百万人的杭州西湖景区。网友笑称:“西湖边别说邂逅许仙,连法海都会被汹涌的人海挤下水!”
在这7天的24起旅游业公共热点事件中,景区乱收费问题占到25%,景区拥堵问题占21%,游客素质问题占17%,导游打人事件占9%。
以庐山景区为典型,关键词“景区乱收费”的词频达到105665次;而黄山景区曝出的45元盒饭丑闻,也让关键词“景区宰客”的词频达到了92416次。
对被挤爆的胜地,网友依然仅仅是抱怨“人口太多”吗?
答案是否定的。中国网友的建言献策能力,正在不断发生的公共事件中得到一次次锤炼。
在去年发生“黄金周”庐山景区拥堵事件后,网友对这一问题的思考更加深入。
中青舆情监测室抽样统计2000条舆情显示,32.7%的网友批评九寨沟接待人数超过其容纳能力;26.7%的网友认为九寨沟景区应急管理能力差;13.8%的网友认为,九寨沟此次暴露的问题“是全国景区的缩影”;9.8%的网友认为需要重视国人的品行。
“国家真的应该好好管理一下,一些旅游景点已经有损国家声誉了。”网友“zkjpshg”的话不是在发泄,“例如九寨沟管理处,不能再以金钱挂帅的思想去管理。这个景点的游客人数饱和量到底是多少,他们应该是清楚的,为什么还要在景点已不能承受超额游客数量的情况下继续售票呢?”
29.2%的网友也反思了自己,认为应避开在黄金周去热门旅游景区。“黄金周去风景名胜区明显是去找堵了,吃的贵,住的贵,看不好,玩不好,心情也不好。”在很多人看来,网友“高增硌”说了句大实话。
《通报》总结认为,从今年国庆假期的情况来看,《旅游法》的实施带来三个“新气象”:一是旅游企业依法经营的意识普遍增强,零负团费、强制购物、擅自增加自费项目等侵害游客利益的行为得到有效遏制;二是旅游者依法维权和文明出游意识有所增强,文明出游的理念为越来越多的民众所接受;三是形成了社会、行业、媒体、游客共同监督的良性机制,依法治旅效果初步显现。
如果没有理性消费、可持续发展的手段和理念,黄金周对现阶段的中国人来说,可能还是“无法消受之福”。
“圣地”道德也失守
在十大关键词的排行榜上,全国各地旅游中不文明现象的曝光率远高于平时。“游客素质”的词频达173683次,“导游素质”的词频达107087次。
在50个“黄金周”热点舆情事件的地域排行榜上,紧随四川之后的是北京市和浙江省,分别达到5起。
面对黄金周的“不文明游客”大潮,西湖首当其冲。10月1日,17名来自杭州电子科技大学的志愿者,在白堤和孤山路1.5公里的路段内,捡了7000多个香烟头,他们用烟蒂摆出了“无烟西湖,文明出行”8个字。
在中青舆情监测室的统计中,有19.8%的网友直接关注到,国人的品行需要重视。国庆节期间,中国人在外国旅游时的不文明现象也屡屡被提及。
远在云南山中的“圣地”香格里拉的形象,同样在今年的国庆黄金周“失守”。
在媒体曝光中,暗访记者和游客因为拒绝参加强制消费项目,被导游放言威胁抹脖子。他们到当地旅游局投诉时,遭执法人员破口大骂:“像你这样的滚蛋!永远不要来香格里拉!”
此事曝光后,云南省迪庆藏族自治州决定对所涉及旅行社处以10万元罚款,停业整顿1个月;将相应执法人员“免职”;涉事导游吊销相应证件。
这样的处罚,能够“守”住香格里拉吗?
中青舆情监测室抽样分析2000条舆情信息显示,网友的回答是“远远不够”。
34.0%的网友认为,对相关责任人处罚太轻,应严惩涉事导游和旅行社;26.1%的网友认为,应严厉追究当地政府不作为的责任;24.8%的网友认为,乱象背后是官商勾结,权力在作怪。
网友“建设法治山东”一针见血:“一些地方政府与民争利的做法不能得到彻底扭转,一些执法部门搭车敛财的行为不能得到有效制止,光是拿几家旅行社和几个导游开刀,无异于避重就轻,亦无法消除旅游市场乱象。”贴吧网友“q1192858869”则无奈地说:“这种乱象已成了行业链、潜规则,真是蛇鼠一窝。”
黄金周集中爆发的负面事件,伤害的不只是某一家旅行社、旅游局的公信力。 网友已经提出质疑:“那脱口而出的一声让游客‘滚蛋’,暴露了这样一个问题:香格里拉,究竟是谁的?”
网友“曹豫博”作了个对比:“如果说导游宰客是种‘恶’,当地旅游执法人员的丑陋表现,则属于更大的‘恶’。倘若没有权力罩着,没有执法人员在背后充当保护伞,导游有再大的胆子,也不敢如此猖狂。”
甚至有不少网友像“麦田守望翁”一样,开始呼吁亲友:“为了自身安全,为了自身利益,不要去云南旅游,尤其不要去香格里拉。”
知名景点爆发负面事件,再次让网友感受到了一个字:“乱”。“徐海浪LanceShea”掰着指头数:“每年春节,海南三亚是跑不了被批的,这次是九寨沟、香格里拉。”
因而,11.5%的网友呼吁,加强旅游行业管理,势在必行。
19.5%的网友试图“把脉”黄金周制度,呼吁国家出台带薪休假政策。
“萍水相逢”认为,“都是长假惹的祸”,“如果带薪休假多点,如果景区稍微算一下接待能力,那么,很多事情是可以避免的。”“徐州叶飞律师”也认为,欧洲多国推行的年休假制度“让大家能自由选择出行时间。”
“中国是世界上最大的旅游大国,每年国内有六七亿人出行旅游,旅游经济已是中国一大不可或缺的产业。整顿好旅游市场秩序,迫在眉睫。国家在出台《旅游法》的同时,也要加大力度,严惩不良导游和打击地方保护主义。”网友“老叟zHANG”的平民视角,已经站得很高。
相关内容: “黄金周”热点舆情事件TOP50
本报记者 庄庆鸿 中青舆情分析师 孙倩静

上一版






缩小
全文复制