目录
第一篇 转变方式 开创科学发展新局面
第一章 发展环境
第二章 指导思想
第三章 主要目标
第四章 政策导向
第二篇 强农惠农 加快社会主义新农村建设
第五章 加快发展现代农业
第六章 拓宽农民增收渠道
第七章 改善农村生产生活条件
第八章 完善农村发展体制机制
第三篇 转型升级 提高产业核心竞争力
第九章 改造提升制造业
第十章 培育发展战略性新兴产业
第十一章 推动能源生产和利用方式变革
第十二章 构建综合交通运输体系
第十三章 全面提高信息化水平
第十四章 推进海洋经济发展
第四篇 营造环境 推动服务业大发展
第十五章 加快发展生产性服务业
第十六章 大力发展生活性服务业
第十七章 营造有利于服务业发展的环境
第五篇 优化格局 促进区域协调发展和城镇化健康发展
第十八章 实施区域发展总体战略
第十九章 实施主体功能区战略
第二十章 积极稳妥推进城镇化
第六篇 绿色发展 建设资源节约型、环境友好型社会
第二十一章 积极应对全球气候变化
第二十二章 加强资源节约和管理
第二十三章 大力发展循环经济
第二十四章 加大环境保护力度
第二十五章 促进生态保护和修复
第二十六章 加强水利和防灾减灾体系建设
第七篇 创新驱动 实施科教兴国战略和人才强国战略
第二十七章 增强科技创新能力
第二十八章 加快教育改革发展
第二十九章 造就宏大的高素质人才队伍
第八篇 改善民生 建立健全基本公共服务体系
第三十章 提升基本公共服务水平
第三十一章 实施就业优先战略
第三十二章 合理调整收入分配关系
第三十三章 健全覆盖城乡居民的社会保障体系
第三十四章 完善基本医疗卫生制度
第三十五章 提高住房保障水平
第三十六章 全面做好人口工作
第九篇 标本兼治 加强和创新社会管理
第三十七章 创新社会管理体制
第三十八章 强化城乡社区自治和服务功能
第三十九章 加强社会组织建设
第四十章 完善维护群众权益机制
第四十一章 加强公共安全体系建设
第十篇 传承创新 推动文化大发展大繁荣
第四十二章 提高全民族文明素质
第四十三章 推进文化创新
第四十四章 繁荣发展文化事业和文化产业
第十一篇 改革攻坚 完善社会主义市场经济体制
第四十五章 坚持和完善基本经济制度
第四十六章 推进行政体制改革
第四十七章 加快财税体制改革
第四十八章 深化金融体制改革
第四十九章 深化资源性产品价格和环保收费改革
第十二篇 互利共赢 提高对外开放水平
第五十章 完善区域开放格局
第五十一章 优化对外贸易结构
第五十二章 统筹“引进来”与“走出去”
第五十三章 积极参与全球经济治理和区域合作
第十三篇 发展民主 推进社会主义政治文明建设
第五十四章 发展社会主义民主政治
第五十五章 全面推进法制建设
第五十六章 加强反腐倡廉建设
第十四篇 深化合作 建设中华民族共同家园
第五十七章 保持香港澳门长期繁荣稳定
第五十八章 推进两岸关系和平发展和祖国统一大业
第十五篇 军民融合 加强国防和军队现代化建设
第五十九章 加强国防和军队现代化建设
第六十章 推进军民融合式发展
第十六篇 强化实施 实现宏伟发展蓝图
第六十一章 完善规划实施和评估机制
第六十二章 加强规划协调管理
中华人民共和国国民经济和社会发展第十二个五年(2011~2015年)规划纲要,根据《中共中央关于制定国民经济和社会发展第十二个五年规划的建议》编制,主要阐明国家战略意图,明确政府工作重点,引导市场主体行为,是未来五年我国经济社会发展的宏伟蓝图,是全国各族人民共同的行动纲领,是政府履行经济调节、市场监管、社会管理和公共服务职责的重要依据。
第一篇 转变方式 开创科学发展新局面
“十二五”时期是全面建设小康社会的关键时期,是深化改革开放、加快转变经济发展方式的攻坚时期,必须深刻认识并准确把握国内外形势新变化新特点,继续抓住和用好重要战略机遇期,努力开创科学发展新局面。
第一章 发展环境
“十一五”时期是我国发展史上极不平凡的五年。面对国内外环境的复杂变化和重大风险挑战,党中央、国务院审时度势,团结带领全国各族人民,坚持发展这个党执政兴国的第一要务,贯彻落实党的理论和路线方针政策,实施正确而有力的宏观调控,充分发挥我国社会主义制度的政治优势,充分发挥市场在资源配置中的基础性作用,使国家面貌发生新的历史性变化。我们有效应对国际金融危机巨大冲击,保持了经济平稳较快发展良好态势,战胜了四川汶川特大地震、青海玉树强烈地震、甘肃舟曲特大山洪泥石流等重大自然灾害,成功举办了北京奥运会、上海世博会和广州亚运会,胜利完成了“十一五”规划确定的主要目标和任务。综合国力大幅提升,2010年国内生产总值达到39.8万亿元,跃居世界第二位,国家财政收入达到8.3万亿元;载人航天、探月工程、超级计算机等尖端科技领域实现重大跨越。经济结构调整步伐加快,农业特别是粮食生产连年获得好收成,产业结构优化升级取得积极进展,节能减排和生态环境保护扎实推进,控制温室气体排放取得积极成效,各具特色的区域发展格局初步形成。人民生活明显改善,就业规模持续扩大,城乡居民收入增长是改革开放以来最快的时期之一,各级各类教育快速发展,社会保障体系逐步健全。体制改革有序推进,农村综合改革、医药卫生、财税金融、文化体制等改革取得新突破,发展活力不断显现。对外开放迈上新台阶,进出口总额位居世界第二位,利用外资水平提升,境外投资明显加快,我国国际地位和影响力显著提高。社会主义经济建设、政治建设、文化建设、社会建设以及生态文明建设取得重大进展,谱写了中国特色社会主义事业新篇章。五年取得的成绩来之不易,积累的经验弥足珍贵,创造的精神财富影响深远。
(专栏1 “十一五”规划主要指标实现情况)
“十二五”时期,世情国情继续发生深刻变化,我国经济社会发展呈现新的阶段性特征。综合判断国际国内形势,我国发展仍处于可以大有作为的重要战略机遇期,既面临难得的历史机遇,也面对诸多可以预见和难以预见的风险挑战。我们要增强机遇意识和忧患意识,主动适应环境变化,有效化解各种矛盾,更加奋发有为地推进我国改革开放和社会主义现代化建设。
从国际看,和平、发展、合作仍是时代潮流,世界多极化、经济全球化深入发展,世界经济政治格局出现新变化,科技创新孕育新突破,国际环境总体上有利于我国和平发展。同时,国际金融危机影响深远,世界经济增长速度减缓,全球需求结构出现明显变化,围绕市场、资源、人才、技术、标准等的竞争更加激烈,气候变化以及能源资源安全、粮食安全等全球性问题更加突出,各种形式的保护主义抬头,我国发展的外部环境更趋复杂。我们必须坚持以更广阔的视野,冷静观察,沉着应对,统筹国内国际两个大局,把握好在全球经济分工中的新定位,积极创造参与国际经济合作和竞争新优势。
从国内看,工业化、信息化、城镇化、市场化、国际化深入发展,人均国民收入稳步增加,经济结构转型加快,市场需求潜力巨大,资金供给充裕,科技和教育整体水平提升,劳动力素质改善,基础设施日益完善,体制活力显著增强,政府宏观调控和应对复杂局面能力明显提高,社会大局保持稳定,我们完全有条件推动经济社会发展和综合国力再上新台阶。同时,必须清醒地看到,我国发展中不平衡、不协调、不可持续问题依然突出,主要是,经济增长的资源环境约束强化,投资和消费关系失衡,收入分配差距较大,科技创新能力不强,产业结构不合理,农业基础仍然薄弱,城乡区域发展不协调,就业总量压力和结构性矛盾并存,物价上涨压力加大,社会矛盾明显增多,制约科学发展的体制机制障碍依然较多。我们必须科学判断和准确把握发展趋势,充分利用各种有利条件,加快解决突出矛盾和问题,集中力量办好自己的事情。
第二章 指导思想
高举中国特色社会主义伟大旗帜,以邓小平理论和“三个代表”重要思想为指导,深入贯彻落实科学发展观,适应国内外形势新变化,顺应各族人民过上更好生活新期待,以科学发展为主题,以加快转变经济发展方式为主线,深化改革开放,保障和改善民生,巩固和扩大应对国际金融危机冲击成果,促进经济长期平稳较快发展和社会和谐稳定,为全面建成小康社会打下具有决定性意义的基础。
以科学发展为主题,是时代的要求,关系改革开放和现代化建设全局。我国仍处于并将长期处于社会主义初级阶段,发展仍是解决我国所有问题的关键。坚持发展是硬道理的本质要求,就是坚持科学发展。以加快转变经济发展方式为主线,是推动科学发展的必由之路,是我国经济社会领域的一场深刻变革,是综合性、系统性、战略性的转变,必须贯穿经济社会发展全过程和各领域,在发展中促转变,在转变中谋发展。今后五年,要确保科学发展取得新的显著进步,确保转变经济发展方式取得实质性进展。基本要求是:
——坚持把经济结构战略性调整作为加快转变经济发展方式的主攻方向。构建扩大内需长效机制,促进经济增长向依靠消费、投资、出口协调拉动转变。加强农业基础地位,提升制造业核心竞争力,发展战略性新兴产业,加快发展服务业,促进经济增长向依靠第一、第二、第三产业协同带动转变。统筹城乡发展,积极稳妥推进城镇化,加快推进社会主义新农村建设,促进区域良性互动、协调发展。
——坚持把科技进步和创新作为加快转变经济发展方式的重要支撑。深入实施科教兴国战略和人才强国战略,充分发挥科技第一生产力和人才第一资源作用,提高教育现代化水平,增强自主创新能力,壮大创新人才队伍,推动发展向主要依靠科技进步、劳动者素质提高、管理创新转变,加快建设创新型国家。
——坚持把保障和改善民生作为加快转变经济发展方式的根本出发点和落脚点。完善保障和改善民生的制度安排,把促进就业放在经济社会发展优先位置,加快发展各项社会事业,推进基本公共服务均等化,加大收入分配调节力度,坚定不移走共同富裕道路,使发展成果惠及全体人民。
——坚持把建设资源节约型、环境友好型社会作为加快转变经济发展方式的重要着力点。深入贯彻节约资源和保护环境基本国策,节约能源,降低温室气体排放强度,发展循环经济,推广低碳技术,积极应对全球气候变化,促进经济社会发展与人口资源环境相协调,走可持续发展之路。
——坚持把改革开放作为加快转变经济发展方式的强大动力。坚定推进经济、政治、文化、社会等领域改革,加快构建有利于科学发展的体制机制。实施互利共赢的开放战略,与国际社会共同应对全球性挑战、共同分享发展机遇。
第三章 主要目标
按照与应对国际金融危机冲击重大部署紧密衔接、与到2020年实现全面建设小康社会奋斗目标紧密衔接的要求,综合考虑未来发展趋势和条件,今后五年经济社会发展的主要目标是:
——经济平稳较快发展。国内生产总值年均增长7%,城镇新增就业4500万人,城镇登记失业率控制在5%以内,价格总水平基本稳定,国际收支趋向基本平衡,经济增长质量和效益明显提高。
——结构调整取得重大进展。居民消费率上升。农业基础进一步巩固,工业结构继续优化,战略性新兴产业发展取得突破,服务业增加值占国内生产总值比重提高4个百分点。城镇化率提高4个百分点,城乡区域发展的协调性进一步增强。
——科技教育水平明显提升。九年义务教育质量显著提高,九年义务教育巩固率达到93%,高中阶段教育毛入学率提高到87%。研究与试验发展经费支出占国内生产总值比重达到2.2%,每万人口发明专利拥有量提高到3.3件。
——资源节约环境保护成效显著。耕地保有量保持在18.18亿亩。单位工业增加值用水量降低30%,农业灌溉用水有效利用系数提高到0.53。非化石能源占一次能源消费比重达到11.4%。单位国内生产总值能源消耗降低16%,单位国内生产总值二氧化碳排放降低17%。主要污染物排放总量显著减少,化学需氧量、二氧化硫排放分别减少8%,氨氮、氮氧化物排放分别减少10%。森林覆盖率提高到21.66%,森林蓄积量增加6亿立方米。
——人民生活持续改善。全国总人口控制在13.9亿人以内。人均预期寿命提高1岁,达到74.5岁。城镇居民人均可支配收入和农村居民人均纯收入分别年均增长7%以上。新型农村社会养老保险实现制度全覆盖,城镇参加基本养老保险人数达到3.57亿人,城乡三项基本医疗保险参保率提高3个百分点。城镇保障性安居工程建设3600万套。贫困人口显著减少。
——社会建设明显加强。覆盖城乡居民的基本公共服务体系逐步完善。全民族思想道德素质、科学文化素质和健康素质不断提高。社会主义民主法制更加健全,人民权益得到切实保障。文化事业加快发展,文化产业占国民经济比重明显提高。社会管理制度趋于完善,社会更加和谐稳定。
——改革开放不断深化。财税金融、要素价格、垄断行业等重要领域和关键环节改革取得明显进展,政府职能加快转变,政府公信力和行政效率进一步提高。对外开放广度和深度不断拓展,互利共赢开放格局进一步形成。
(专栏2 “十二五”时期经济社会发展主要指标)
第四章 政策导向
实现经济社会发展目标,必须紧紧围绕推动科学发展、加快转变经济发展方式,统筹兼顾,改革创新,着力解决经济社会发展中不平衡、不协调、不可持续的问题,明确重大政策导向:
——加强和改善宏观调控。巩固和扩大应对国际金融危机冲击成果,把短期调控政策和长期发展政策有机结合起来,加强财政、货币、投资、产业、土地等各项政策协调配合,提高宏观调控的科学性和预见性,增强针对性和灵活性,合理调控经济增长速度,更加积极稳妥地处理好保持经济平稳较快发展、调整经济结构、管理通胀预期的关系,实现经济增长速度和结构质量效益相统一。
——建立扩大消费需求的长效机制。把扩大消费需求作为扩大内需的战略重点,通过积极稳妥推进城镇化、实施就业优先战略、深化收入分配制度改革、健全社会保障体系和营造良好的消费环境,增强居民消费能力,改善居民消费预期,促进消费结构升级,进一步释放城乡居民消费潜力,逐步使我国国内市场总体规模位居世界前列。
——调整优化投资结构。发挥投资对扩大内需的重要作用,保持投资合理增长,完善投资体制机制,明确界定政府投资范围,规范国有企业投资行为,鼓励扩大民间投资,有效遏制盲目扩张和重复建设,促进投资消费良性互动,把扩大投资和增加就业、改善民生有机结合起来,创造最终需求。
——同步推进工业化、城镇化和农业现代化。坚持工业反哺农业、城市支持农村和多予少取放活方针,充分发挥工业化、城镇化对发展现代农业、促进农民增收、加强农村基础设施和公共服务的辐射带动作用,夯实农业农村发展基础,加快现代农业发展步伐。
——依靠科技创新推动产业升级。面向国内国际两个市场,发挥科技创新对产业结构优化升级的驱动作用,加快国家创新体系建设,强化企业在技术创新中的主体地位,引导资金、人才、技术等创新资源向企业聚集,推进产学研战略联盟,提升产业核心竞争力,推动三次产业在更高水平上协同发展。
——促进区域协调互动发展。实施区域发展总体战略和主体功能区战略,把实施西部大开发战略放在区域发展总体战略优先位置,充分发挥各地区比较优势,促进区域间生产要素合理流动和产业有序转移,在中西部地区培育新的区域经济增长极,增强区域发展的协调性。
——健全节能减排激励约束机制。优化能源结构,合理控制能源消费总量,完善资源性产品价格形成机制和资源环境税费制度,健全节能减排法律法规和标准,强化节能减排目标责任考核,把资源节约和环境保护贯穿于生产、流通、消费、建设各领域各环节,提升可持续发展能力。
——推进基本公共服务均等化。把基本公共服务制度作为公共产品向全民提供,完善公共财政制度,提高政府保障能力,建立健全符合国情、比较完整、覆盖城乡、可持续的基本公共服务体系,逐步缩小城乡区域间人民生活水平和公共服务差距。
——加快城乡居民收入增长。健全初次分配和再分配调节体系,合理调整国家、企业、个人分配关系,努力实现居民收入增长和经济发展同步、劳动报酬增长和劳动生产率提高同步,明显增加低收入者收入,持续扩大中等收入群体,努力扭转城乡、区域、行业和社会成员之间收入差距扩大趋势。
——加强和创新社会管理。提高社会管理能力,创新社会管理体制机制,加快服务型政府建设,在服务中实施管理,在管理中体现服务,着力解决影响社会和谐稳定的源头性、基础性、根本性问题,保持社会安定有序和充满活力。
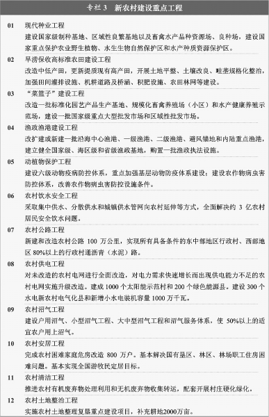
第二篇 强农惠农 加快社会主义新农村建设
在工业化、城镇化深入发展中同步推进农业现代化,完善以工促农、以城带乡长效机制,加大强农惠农力度,提高农业现代化水平和农民生活水平,建设农民幸福生活的美好家园。
第五章 加快发展现代农业
坚持走中国特色农业现代化道路,把保障国家粮食安全作为首要目标,加快转变农业发展方式,提高农业综合生产能力、抗风险能力和市场竞争能力。
第一节 增强粮食安全保障能力
稳定粮食播种面积、优化品种结构、提高单产和品质,广泛开展高产创建活动,粮食综合生产能力达到5.4亿吨以上。实施全国新增千亿斤粮食生产能力规划,加大粮食主产区投入和利益补偿,将粮食生产核心区和非主产区产粮大县建设成为高产稳产商品粮生产基地。严格保护耕地,加快农村土地整理复垦。加强以农田水利设施为基础的田间工程建设,改造中低产田,大规模建设旱涝保收高标准农田。加强粮食物流、储备和应急保障能力建设。
第二节 推进农业结构战略性调整
完善现代农业产业体系,发展高产、优质、高效、生态、安全农业。优化农业产业布局,加快构建以东北平原、黄淮海平原、长江流域、汾渭平原、河套灌区、华南和甘肃新疆等的农产品主产区为主体,其他农业地区为重要组成的“七区二十三带”农业战略格局。鼓励和支持优势产区集中发展粮食、棉花、油料、糖料等大宗农产品。加快发展设施农业,推进蔬菜、水果、茶叶、花卉等园艺作物标准化生产。提升畜牧业发展水平,提高畜牧业产值比重。促进水产健康养殖,发展远洋捕捞。积极发展林业产业。推进农业产业化经营,扶持壮大农产品加工业和流通业,促进农业生产经营专业化、标准化、规模化、集约化。推进现代农业示范区建设。
第三节 加快农业科技创新
推进农业技术集成化、劳动过程机械化、生产经营信息化。加快农业生物育种创新和推广应用,开发具有重要应用价值和自主知识产权的生物新品种,做大做强现代种业。加强高效栽培、疫病防控、农业节水等领域的科技集成创新和推广应用,实施水稻、小麦、玉米等主要农作物病虫害专业化统防统治。加快推进农业机械化,促进农机农艺融合,耕种收综合机械化水平达到60%左右。发展农业信息技术,提高农业生产经营信息化水平。
第四节 健全农业社会化服务体系
加强农业公共服务能力建设,加快健全乡镇或区域性农业技术推广、动植物疫病防控、农产品质量监管等公共服务机构。培育多元化的农业社会化服务组织,支持农民专业合作组织、供销合作社、农民经纪人、龙头企业等提供多种形式的生产经营服务。积极发展农产品流通服务,加快建设流通成本低、运行效率高的农产品营销网络。
(图1 “七区二十三带”农业战略格局)
第六章 拓宽农民增收渠道
加大引导和扶持力度,提高农民职业技能和创收能力,千方百计拓宽农民增收渠道,促进农民收入持续较快增长。
第一节 巩固提高家庭经营收入
健全农产品价格保护制度,稳步提高重点粮食品种最低收购价,完善大宗农产品临时收储政策。鼓励农民优化种养结构,提高生产经营水平和经济效益。通过发展农业产业化和新型农村合作组织,使农民合理分享农产品加工、流通增值收益。因地制宜发展特色高效农业,利用农业景观资源发展观光、休闲、旅游等农村服务业,使农民在农业功能拓展中获得更多收益。
第二节 努力增加工资性收入
加强农民技能培训和就业信息服务,开展劳务输出对接,引导农村富余劳动力平稳有序外出务工。促进城乡劳动者平等就业,努力实现农民工与城镇就业人员同工同酬,提高农民工工资水平。增加县域非农就业机会,促进农民就地就近转移就业,扶持农民以创业带动就业。结合新农村建设,扩大以工代赈规模,增加农民劳务收入。
第三节 大力增加转移性收入
健全农业补贴制度,坚持对种粮农民实行直接补贴,继续实行良种补贴和农机具购置补贴,完善农资综合补贴动态调整机制。增加新型农村社会养老保险基础养老金,提高新型农村合作医疗补助标准和报销水平,提高农村最低生活保障水平。积极发展政策性农业保险,增加农业保险费补贴品种并扩大覆盖范围。加大扶贫投入,逐步提高扶贫标准。
第七章 改善农村生产生活条件
按照推进城乡经济社会发展一体化的要求,搞好社会主义新农村建设规划,加强农村基础设施建设和公共服务,推进农村环境综合整治。
第一节 提高乡镇村庄规划管理水平
适应农村人口转移的新形势,坚持因地制宜,尊重村民意愿,突出地域和农村特色,保护特色文化风貌,科学编制乡镇村庄规划。合理引导农村住宅和居民点建设,向农民免费提供经济安全适用、节地节能节材的住宅设计图样。合理安排县域乡镇建设、农田保护、产业聚集、村落分布、生态涵养等空间布局,统筹农村生产生活基础设施、服务设施和公益事业建设。
第二节 加强农村基础设施建设
全面加强农田水利建设,完善建设和管护机制,加快大中型灌区、灌排泵站配套改造,在水土资源丰富地区适时新建一批灌区,搞好抗旱水源工程建设,推进小型农田水利重点县建设,完善农村小微型水利设施。加强农村饮水安全工程建设,大力推进农村集中式供水。继续推进农村公路建设,进一步提高通达通畅率和管理养护水平,加大道路危桥改造力度。加强农村能源建设,继续加强水电新农村电气化县和小水电代燃料工程建设,实施新一轮农村电网升级改造工程,大力发展沼气、作物秸秆及林业废弃物利用等生物质能和风能、太阳能,加强省柴节煤炉灶炕改造。全面推进农村危房改造和国有林区(场)、棚户区、垦区危房改造,实施游牧民定居工程。加强农村邮政设施建设。推进农村信息基础设施建设。
第三节 强化农村公共服务
扩大公共财政覆盖农村范围,全面提高财政保障农村公共服务水平。提高农村义务教育质量和均衡发展水平,推进农村中等职业教育免费进程,积极发展农村学前教育。建立健全农村医疗卫生服务网络,向农民提供安全价廉可及的基本医疗服务。完善农村社会保障体系,逐步提高保障标准。加强农村公共文化和体育设施建设,丰富农民精神文化生活。
第四节 推进农村环境综合整治
治理农药、化肥和农膜等面源污染,全面推进畜禽养殖污染防治。加强农村饮用水水源地保护、农村河道综合整治和水污染综合治理。强化土壤污染防治监督管理。实施农村清洁工程,加快推动农村垃圾集中处理,开展农村环境集中连片整治。严格禁止城市和工业污染向农村扩散。
第八章 完善农村发展体制机制
按照统筹城乡发展要求,加快推进农村发展体制机制改革,增强农业农村发展活力。
第一节 坚持和完善农村基本经营制度
坚持以家庭承包经营为基础、统分结合的双层经营体制。完善农村土地法律法规和相关政策,现有农村土地承包关系保持稳定并长久不变。搞好农村土地确权、登记、颁证工作,完善土地承包经营权权能,依法保障农民对承包土地的占有、使用、收益等权利。在依法自愿有偿和加强服务基础上完善土地承包经营权流转市场,发展多种形式的适度规模经营。深化农村综合改革,推进集体林权和国有林区林权制度改革,完善草原承包经营制度,加快农垦体制改革。
第二节 建立健全城乡发展一体化制度
加快消除制约城乡协调发展的体制性障碍,促进公共资源在城乡之间均衡配置、生产要素在城乡之间自由流动。统筹城乡发展规划,促进城乡基础设施、公共服务、社会管理一体化。完善城乡平等的要素交换关系,促进土地增值收益和农村存款主要用于农业农村。严格规范城乡建设用地增减挂钩,调整优化城乡用地结构和布局,逐步建立城乡统一的建设用地市场。严格界定公益性和经营性建设用地,改革征地制度,缩小征地范围,提高征地补偿标准。完善农村集体经营性建设用地流转和宅基地管理机制。加快建立城乡统一的人力资源市场,形成城乡劳动者平等就业制度。加大国家财政支出和预算内固定资产投资向农业农村倾斜力度。深化农村信用社改革,鼓励有条件的地区以县为单位建立社区银行,发展农村小型金融组织和小额信贷,扩大农村有效担保物范围。认真总结统筹城乡综合配套改革试点经验,积极探索解决农业、农村、农民问题新途径。
第三节 增强县域经济发展活力
扩大县域发展自主权,稳步推进扩权强县改革试点。建立健全县级基本财力保障制度,增加对县级财政的一般性转移支付,逐步提高县级财政在省以下财力分配中的比重。依法赋予经济发展快、人口吸纳能力强的小城镇在投资审批、工商管理、社会治安等方面的行政管理权限。发挥县域资源优势和比较优势,科学规划产业发展方向,支持劳动密集型产业、农产品加工业向县城和中心镇集聚,推动形成城乡分工合理的产业发展格局。
(专栏3 新农村建设重点工程)
第三篇 转型升级 提高产业核心竞争力
坚持走中国特色新型工业化道路,适应市场需求变化,根据科技进步新趋势,发挥我国产业在全球经济中的比较优势,发展结构优化、技术先进、清洁安全、附加值高、吸纳就业能力强的现代产业体系。
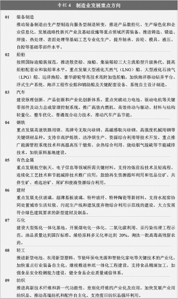
第九章 改造提升制造业
优化结构、改善品种质量、增强产业配套能力、淘汰落后产能,发展先进装备制造业,调整优化原材料工业,改造提升消费品工业,促进制造业由大变强。
第一节 推进重点产业结构调整
装备制造行业要提高基础工艺、基础材料、基础元器件研发和系统集成水平,加强重大技术成套装备研发和产业化,推动装备产品智能化。船舶行业要适应国际造船新标准,建立现代造船模式,发展高技术高附加值船舶和配套设备。汽车行业要强化整车研发能力,实现关键零部件技术自主化,提高节能、环保和安全技术水平。冶金和建材行业要立足国内需求,严格控制总量扩张,优化品种结构,在产品研发、资源综合利用和节能减排等方面取得新进展。石化行业要积极探索原料多元化发展新途径,重点发展高端石化产品,加快化肥原料调整,推动油品质量升级。轻纺行业要强化环保和质量安全,加强企业品牌建设,提升工艺技术装备水平。包装行业要加快发展先进包装装备、包装新材料和高端包装制品。电子信息行业要提高研发水平,增强基础电子自主发展能力,引导向产业链高端延伸。建筑业要推广绿色建筑、绿色施工,着力用先进建造、材料、信息技术优化结构和服务模式。加大淘汰落后产能力度,压缩和疏导过剩产能。
第二节 优化产业布局
按照区域主体功能定位,综合考虑能源资源、环境容量、市场空间等因素,优化重点产业生产力布局。主要依托国内能源和矿产资源的重大项目,优先在中西部资源地布局;主要利用进口资源的重大项目,优先在沿海沿边地区布局。有序推进城市钢铁、有色、化工企业环保搬迁。优化原油加工能力布局,促进上下游一体化发展。引导生产要素集聚,依托国家重点工程,打造一批具有国际竞争能力的先进制造业基地。以产业链条为纽带,以产业园区为载体,发展一批专业特色鲜明、品牌形象突出、服务平台完备的现代产业集群。
第三节 加强企业技术改造
制定支持企业技术改造的政策,加快应用新技术、新材料、新工艺、新装备改造提升传统产业,提高市场竞争能力。支持企业提高装备水平、优化生产流程,加快淘汰落后工艺技术和设备,提高能源资源综合利用水平。鼓励企业增强新产品开发能力,提高产品技术含量和附加值,加快产品升级换代。推动研发设计、生产流通、企业管理等环节信息化改造升级,推行先进质量管理,促进企业管理创新。推动一批产业技术创新服务平台建设。
第四节 引导企业兼并重组
坚持市场化运作,发挥企业主体作用,完善配套政策,消除制度障碍,以汽车、钢铁、水泥、机械制造、电解铝、稀土、电子信息、医药等行业为重点,推动优势企业实施强强联合、跨地区兼并重组,提高产业集中度。推动自主品牌建设,提升品牌价值和效应,加快发展拥有国际知名品牌和核心竞争力的大型企业。
第五节 促进中小企业发展
大力发展中小企业,完善中小企业政策法规体系。促进中小企业加快转变发展方式,强化质量诚信建设,提高产品质量和竞争能力。推动中小企业调整结构,提升专业化分工协作水平。引导中小企业集群发展,提高创新能力和管理水平。创造良好环境,激发中小企业发展活力。建立健全中小企业金融服务和信用担保体系,提高中小企业贷款规模和比重,拓宽直接融资渠道。落实和完善税收等优惠政策,减轻中小企业社会负担。
(专栏4 制造业发展重点方向)
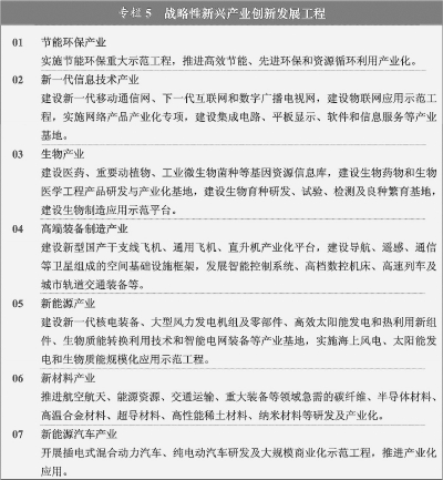
第十章 培育发展战略性新兴产业
以重大技术突破和重大发展需求为基础,促进新兴科技与新兴产业深度融合,在继续做强做大高技术产业基础上,把战略性新兴产业培育发展成为先导性、支柱性产业。
第一节 推动重点领域跨越发展
大力发展节能环保、新一代信息技术、生物、高端装备制造、新能源、新材料、新能源汽车等战略性新兴产业。节能环保产业重点发展高效节能、先进环保、资源循环利用关键技术装备、产品和服务。新一代信息技术产业重点发展新一代移动通信、下一代互联网、三网融合、物联网、云计算、集成电路、新型显示、高端软件、高端服务器和信息服务。生物产业重点发展生物医药、生物医学工程产品、生物农业、生物制造。高端装备制造产业重点发展航空装备、卫星及应用、轨道交通装备、智能制造装备。新能源产业重点发展新一代核能、太阳能热利用和光伏光热发电、风电技术装备、智能电网、生物质能。新材料产业重点发展新型功能材料、先进结构材料、高性能纤维及其复合材料、共性基础材料。新能源汽车产业重点发展插电式混合动力汽车、纯电动汽车和燃料电池汽车技术。战略性新兴产业增加值占国内生产总值比重达到8%左右。
第二节 实施产业创新发展工程
以掌握产业核心关键技术、加速产业规模化发展为目标,发挥国家重大科技专项引领支撑作用,依托优势企业、产业集聚区和重大项目,统筹技术开发、工程化、标准制定、应用示范等环节,支持商业模式创新和市场拓展,组织实施若干重大产业创新发展工程,培育一批战略性新兴产业骨干企业和示范基地。
(专栏5 战略性新兴产业创新发展工程)
第三节 加强政策支持和引导
设立战略性新兴产业发展专项资金和产业投资基金,扩大政府新兴产业创业投资规模,发挥多层次资本市场融资功能,带动社会资金投向处于创业早中期阶段的创新型企业。综合运用风险补偿等财政优惠政策,鼓励金融机构加大信贷支持力度。完善鼓励创新、引导投资和消费的税收支持政策。加快建立有利于战略性新兴产业发展的行业标准和重要产品技术标准体系。支持新产品应用的配套基础设施建设,为培育和拓展市场需求创造良好环境。
第十一章 推动能源生产和利用方式变革
坚持节约优先、立足国内、多元发展、保护环境,加强国际互利合作,调整优化能源结构,构建安全、稳定、经济、清洁的现代能源产业体系。
第一节 推进能源多元清洁发展
发展安全高效煤矿,推进煤炭资源整合和煤矿企业兼并重组,发展大型煤炭企业集团。有序开展煤制天然气、煤制液体燃料和煤基多联产研发示范,稳步推进产业化发展。加大石油、天然气资源勘探开发力度,稳定国内石油产量,促进天然气产量快速增长,推进煤层气、页岩气等非常规油气资源开发利用。发展清洁高效、大容量燃煤机组,优先发展大中城市、工业园区热电联产机组,以及大型坑口燃煤电站和煤矸石等综合利用电站。在做好生态保护和移民安置的前提下积极发展水电,重点推进西南地区大型水电站建设,因地制宜开发中小河流水能资源,科学规划建设抽水蓄能电站。在确保安全的基础上高效发展核电。加强并网配套工程建设,有效发展风电。积极发展太阳能、生物质能、地热能等其他新能源。促进分布式能源系统的推广应用。
第二节 优化能源开发布局
统筹规划全国能源开发布局和建设重点,建设山西、鄂尔多斯盆地、内蒙古东部地区、西南地区和新疆五大国家综合能源基地,重点在东部沿海和中部部分地区发展核电。提高能源就地加工转化水平,减少一次能源大规模长距离输送压力。合理规划建设能源储备设施,完善石油储备体系,加强天然气和煤炭储备与调峰应急能力建设。
第三节 加强能源输送通道建设
加快西北、东北、西南和海上进口油气战略通道建设,完善国内油气主干管网。统筹天然气进口管道、液化天然气接收站、跨区域骨干输气网和配气管网建设,初步形成天然气、煤层气、煤制气协调发展的供气格局。适应大规模跨区输电和新能源发电并网的要求,加快现代电网体系建设,进一步扩大西电东送规模,完善区域主干电网,发展特高压等大容量、高效率、远距离先进输电技术,依托信息、控制和储能等先进技术,推进智能电网建设,切实加强城乡电网建设与改造,增强电网优化配置电力能力和供电可靠性。
(专栏6 能源建设重点)
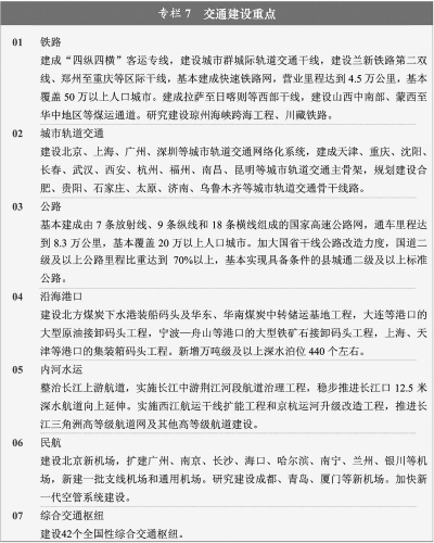
第十二章 构建综合交通运输体系
按照适度超前原则,统筹各种运输方式发展,基本建成国家快速铁路网和高速公路网,初步形成网络设施配套衔接、技术装备先进适用、运输服务安全高效的综合交通运输体系。
第一节 完善区际交通网络
加快铁路客运专线、区际干线、煤运通道建设,发展高速铁路,形成快速客运网,强化重载货运网。完善国家公路网规划,加快国家高速公路网剩余路段、瓶颈路段建设,加强国省干线公路改扩建。大力推进长江等内河高等级航道建设,推动内河运输船舶标准化和港口规模化发展。完善煤炭、石油、铁矿石、集装箱等运输系统,提升沿海地区港口群现代化水平。完善以国际枢纽机场和干线机场为骨干、支线机场为补充的航空网络,积极推动通用航空发展,改革空域管理体制,提高空域资源配置使用效率。
第二节 建设城际快速网络
适应城市群发展需要,以轨道交通和高速公路为骨干,以国省干线公路为补充,推进城市群内多层次城际快速交通网络建设。建成京津冀、长江三角洲、珠江三角洲三大城市群城际交通网络,推进重点开发区域城市群的城际干线建设。
第三节 优先发展公共交通
实施公共交通优先发展战略,大力发展城市公共交通系统,提高公共交通出行分担比率。科学制定城市轨道交通技术路线,规范建设标准,有序推进轻轨、地铁、有轨电车等城市轨道交通网络建设。积极发展地面快速公交系统,提高线网密度和站点覆盖率。规范发展城市出租车业,合理引导私人机动车出行,倡导非机动方式出行。优化换乘中心功能和布局,提高出行效率。统筹城乡公共交通一体化发展。
第四节 提高运输服务水平
按照客运零距离换乘、货运无缝化衔接的要求,加强铁路、公路、港口、机场、城市公共交通的有机衔接,加快综合交通枢纽建设。推广先进装备技术应用,提高交通运输信息化水平。优化运输组织,创新服务方式,推进客票一体联程、货物多式联运。大力发展节能环保的运输工具和运输方式。积极发展公路甩挂运输。加强安全管理,保障运输安全。
(专栏7 交通建设重点)
(图2 国家快速铁路网)
(图3 国家高速公路网)
第十三章 全面提高信息化水平
加快建设宽带、融合、安全、泛在的下一代国家信息基础设施,推动信息化和工业化深度融合,推进经济社会各领域信息化。
第一节 构建下一代信息基础设施
统筹布局新一代移动通信网、下一代互联网、数字广播电视网、卫星通信等设施建设,形成超高速、大容量、高智能国家干线传输网络。引导建设宽带无线城市,推进城市光纤入户,加快农村地区宽带网络建设,全面提高宽带普及率和接入带宽。推动物联网关键技术研发和在重点领域的应用示范。加强云计算服务平台建设。以广电和电信业务双向进入为重点,建立健全法律法规和标准,实现电信网、广电网、互联网三网融合,促进网络互联互通和业务融合。
第二节 加快经济社会信息化
推动经济社会各领域信息化。积极发展电子商务,完善面向中小企业的电子商务服务,推动面向全社会的信用服务、网上支付、物流配送等支撑体系建设。大力推进国家电子政务建设,推动重要政务信息系统互联互通、信息共享和业务协同,建设和完善网络行政审批、信息公开、网上信访、电子监察和审计体系。加强市场监管、社会保障、医疗卫生等重要信息系统建设,完善地理、人口、法人、金融、税收、统计等基础信息资源体系,强化信息资源的整合,规范采集和发布,加强社会化综合开发利用。
第三节 加强网络与信息安全保障
健全网络与信息安全法律法规,完善信息安全标准体系和认证认可体系,实施信息安全等级保护、风险评估等制度。加快推进安全可控关键软硬件应用试点示范和推广,加强信息网络监测、管控能力建设,确保基础信息网络和重点信息系统安全。推进信息安全保密基础设施建设,构建信息安全保密防护体系。加强互联网管理,确保国家网络与信息安全。
第十四章 推进海洋经济发展
坚持陆海统筹,制定和实施海洋发展战略,提高海洋开发、控制、综合管理能力。
第一节 优化海洋产业结构
科学规划海洋经济发展,合理开发利用海洋资源,积极发展海洋油气、海洋运输、海洋渔业、滨海旅游等产业,培育壮大海洋生物医药、海水综合利用、海洋工程装备制造等新兴产业。加强海洋基础性、前瞻性、关键性技术研发,提高海洋科技水平,增强海洋开发利用能力。深化港口岸线资源整合和优化港口布局。制定实施海洋主体功能区规划,优化海洋经济空间布局。推进山东、浙江、广东等海洋经济发展试点。
第二节 加强海洋综合管理
加强统筹协调,完善海洋管理体制。强化海域和海岛管理,健全海域使用权市场机制,推进海岛保护利用,扶持边远海岛发展。统筹海洋环境保护与陆源污染防治,加强海洋生态系统保护和修复。控制近海资源过度开发,加强围填海管理,严格规范无居民海岛利用活动。完善海洋防灾减灾体系,增强海上突发事件应急处置能力。加强海洋综合调查与测绘工作,积极开展极地、大洋科学考察。完善涉海法律法规和政策,加大海洋执法力度,维护海洋资源开发秩序。加强双边多边海洋事务磋商,积极参与国际海洋事务,保障海上运输通道安全,维护我国海洋权益。
第四篇 营造环境推动服务业大发展
把推动服务业大发展作为产业结构优化升级的战略重点,营造有利于服务业发展的政策和体制环境,拓展新领域,发展新业态,培育新热点,推进服务业规模化、品牌化、网络化经营,不断提高服务业比重和水平。
第十五章 加快发展生产性服务业
深化专业化分工,加快服务产品和服务模式创新,促进生产性服务业与先进制造业融合,推动生产性服务业加速发展。
第一节 有序拓展金融服务业
服务实体经济,防范系统性风险,有序发展和创新金融组织、产品和服务,全面提升金融服务水平。发挥大型金融机构的综合性服务功能,积极发展中小金融机构,围绕促进小型微型企业发展、推动科技创新、发展绿色经济、支持企业跨境经营,以及发展网上交易等新型服务业态,创新金融产品和服务模式。更好地发挥信用融资、证券、信托、理财、租赁、担保、网商银行等各类金融服务的资产配置和融资服务功能。加强金融基础设施建设,进一步健全金融市场的登记、托管、交易、清算系统。拓宽保险服务领域,积极发展责任保险、信用保险,探索发展巨灾保险,创新保险营销服务方式,规范发展保险中介市场,推进再保险市场建设,建立健全保险服务体系。
第二节 大力发展现代物流业
加快建立社会化、专业化、信息化的现代物流服务体系,大力发展第三方物流,优先整合和利用现有物流资源,加强物流基础设施的建设和衔接,提高物流效率,降低物流成本。推动农产品、大宗矿产品、重要工业品等重点领域物流发展。优化物流业发展的区域布局,支持物流园区等物流功能集聚区有序发展。推广现代物流管理,提高物流智能化和标准化水平。
第三节 培育壮大高技术服务业
以高技术的延伸服务和支持科技创新的专业化服务为重点,大力发展高技术服务业。加快发展研发设计业,促进工业设计从外观设计向高端综合设计服务转变。加强信息服务,提升软件开发应用水平,发展信息系统集成服务、互联网增值服务、信息安全服务和数字内容服务,发展地理信息产业。积极发展检验检测、知识产权和科技成果转化等科技支撑服务。培育发展一批高技术服务骨干企业和知名品牌。
第四节 规范提升商务服务业
大力发展会计、审计、税务、工程咨询、认证认可、信用评估、经纪代理、管理咨询、市场调查等专业服务。积极发展律师、公证、司法鉴定、经济仲裁等法律服务。加快发展项目策划、并购重组、财务顾问等企业管理服务。规范发展人事代理、人才推荐、人员培训、劳务派遣等人力资源服务。促进广告、会展业健康发展。
第十六章 大力发展生活性服务业
面向城乡居民生活,丰富服务产品类型,扩大服务供给,提高服务质量,满足多样化需求。
第一节 优化发展商贸服务业
优化城市综合超市、购物中心、批发市场等商业网点结构和布局,支持便利店、中小超市、社区菜店等社区商业发展。鼓励和支持连锁经营、物流配送、电子商务等现代流通方式向农村延伸,完善农村服务网点,支持大型超市与农村合作组织对接,改造升级农产品批发市场和农贸市场。引导住宿和餐饮业健康规范发展。支持发展具有国际竞争力的大型商贸流通企业。
第二节 积极发展旅游业
全面发展国内旅游,积极发展入境旅游,有序发展出境旅游。坚持旅游资源保护和开发并重,加强旅游基础设施建设,推进重点旅游区、旅游线路建设。推动旅游业特色化发展和旅游产品多样化发展,全面推动生态旅游,深度开发文化旅游,大力发展红色旅游。完善旅游服务体系,加强行业自律和诚信建设,提高旅游服务质量。
第三节 鼓励发展家庭服务业
以家庭为服务对象,以社区为重要依托,重点发展家政服务、养老服务和病患陪护等服务,鼓励发展残疾人居家服务,积极发展社区日间照料中心和专业化养老服务机构,因地制宜发展家庭用品配送、家庭教育等特色服务,形成多层次、多形式的家庭服务市场和经营机构。加快建设家庭服务业公益性信息服务平台。加强市场监管,规范家庭服务业市场秩序。
第四节 全面发展体育事业和体育产业
大力发展公共体育事业,加强公共体育设施建设,广泛开展全民健身运动,提升广大群众特别是青少年的体育健身意识和健康水平。继续实施农民体育健身工程。优化竞技体育项目结构,提高竞技体育综合实力。发展健身休闲体育,开发体育竞赛和表演市场,发展体育用品、体育中介和场馆运营等服务,促进体育事业和体育产业协调发展。
第十七章 营造有利于服务业发展的环境
以开放促改革,以竞争促发展,推动服务业制度创新,完善服务业政策体系,优化服务业发展环境。
第一节 加快推进服务领域改革
建立公平、规范、透明的市场准入标准,打破部门分割、地区封锁和行业垄断,扩大服务业开放领域,鼓励和引导各类资本投向服务业,大力发展多种所有制服务企业,建立统一、开放、竞争、有序的服务业市场。深化机关事业单位后勤服务社会化改革。探索适合新型服务业态发展的市场管理办法。推进国家服务业综合改革试点,探索有利于服务业加快发展的体制机制和有效途径。
第二节 完善服务业政策
实行鼓励类服务业用电、用水、用气、用热与工业同价。扩大服务业用地供给,工业企业退出的土地优先用于发展服务业。结合增值税改革,完善生产性服务业税收制度。拓宽服务业企业融资渠道,支持符合条件的服务业企业上市融资和发行债券。扩大政府采购服务产品范围。建立健全服务业标准体系。支持服务业企业品牌和网络建设。优化服务业发展布局,推动特大城市形成以服务经济为主的产业结构。
第五篇 优化格局 促进区域协调发展和城镇化健康发展
实施区域发展总体战略和主体功能区战略,构筑区域经济优势互补、主体功能定位清晰、国土空间高效利用、人与自然和谐相处的区域发展格局,逐步实现不同区域基本公共服务均等化。坚持走中国特色城镇化道路,科学制定城镇化发展规划,促进城镇化健康发展。
第十八章 实施区域发展总体战略
充分发挥不同地区比较优势,促进生产要素合理流动,深化区域合作,推进区域良性互动发展,逐步缩小区域发展差距。
第一节 推进新一轮西部大开发
坚持把深入实施西部大开发战略放在区域发展总体战略优先位置,给予特殊政策支持。加强基础设施建设,扩大铁路、公路、民航、水运网络,建设一批骨干水利工程和重点水利枢纽,加快推进油气管道和主要输电通道及联网工程。加强生态环境保护,强化地质灾害防治,推进重点生态功能区建设,继续实施重点生态工程,构筑国家生态安全屏障。发挥资源优势,实施以市场为导向的优势资源转化战略,在资源富集地区布局一批资源开发及深加工项目,建设国家重要能源、战略资源接续地和产业集聚区,发展特色农业、旅游等优势产业。大力发展科技教育,增强自我发展能力。支持汶川等灾区发展。坚持以线串点、以点带面,推进重庆、成都、西安区域战略合作,推动呼包鄂榆、广西北部湾、成渝、黔中、滇中、藏中南、关中-天水、兰州-西宁、宁夏沿黄、天山北坡等经济区加快发展,培育新的经济增长极。
第二节 全面振兴东北地区等老工业基地
发挥产业和科技基础较强的优势,完善现代产业体系,推动装备制造、原材料、汽车、农产品深加工等优势产业升级,大力发展金融、物流、旅游以及软件和服务外包等服务业。深化国有企业改革,加快厂办大集体改革和“债转股”资产处置,大力发展非公有制经济和中小企业。加快转变农业发展方式,建设稳固的国家粮食战略基地。着力保护好黑土地、湿地、森林和草原,推进大小兴安岭和长白山林区生态保护和经济转型。促进资源枯竭地区转型发展,增强资源型城市可持续发展能力。统筹推进全国老工业基地调整改造。重点推进辽宁沿海经济带和沈阳经济区、长吉图经济区、哈大齐和牡绥地区等区域发展。
第三节 大力促进中部地区崛起
发挥承东启西的区位优势,壮大优势产业,发展现代产业体系,巩固提升全国重要粮食生产基地、能源原材料基地、现代装备制造及高技术产业基地和综合交通运输枢纽地位。改善投资环境,有序承接东部地区和国际产业转移。提高资源利用效率和循环经济发展水平。加强大江大河大湖综合治理。进一步细化和落实中部地区比照实施振兴东北地区等老工业基地和西部大开发的有关政策。加快构建沿陇海、沿京广、沿京九和沿长江中游经济带,促进人口和产业的集聚,加强与周边城市群的对接和联系。重点推进太原城市群、皖江城市带、鄱阳湖生态经济区、中原经济区、武汉城市圈、环长株潭城市群等区域发展。
第四节 积极支持东部地区率先发展
发挥东部地区对全国经济发展的重要引领和支撑作用,在更高层次参与国际合作和竞争,在改革开放中先行先试,在转变经济发展方式、调整经济结构和自主创新中走在全国前列。着力提高科技创新能力,加快国家创新型城市和区域创新平台建设。着力培育产业竞争新优势,加快发展战略性新兴产业、现代服务业和先进制造业。着力推进体制机制创新,率先完善社会主义市场经济体制。着力增强可持续发展能力,进一步提高能源、土地、海域等资源利用效率,加大环境污染治理力度,化解资源环境瓶颈制约。推进京津冀、长江三角洲、珠江三角洲地区区域经济一体化发展,打造首都经济圈,重点推进河北沿海地区、江苏沿海地区、浙江舟山群岛新区、海峡西岸经济区、山东半岛蓝色经济区等区域发展,建设海南国际旅游岛。
第五节 加大对革命老区、民族地区、边疆地区和贫困地区扶持力度
进一步加大扶持力度,加强基础设施建设,强化生态保护和修复,提高公共服务水平,切实改善老少边穷地区生产生活条件。继续实施扶持革命老区发展的政策措施。贯彻落实扶持民族地区发展的政策,大力支持西藏、新疆和其他民族地区发展,扶持人口较少民族发展。深入推进兴边富民行动,陆地边境地区享有西部开发政策,支持边境贸易和民族特需品发展。在南疆地区、青藏高原东缘地区、武陵山区、乌蒙山区、滇西边境山区、秦巴山-六盘山区以及中西部其他集中连片特殊困难地区,实施扶贫开发攻坚工程,加大以工代赈和易地扶贫搬迁力度。支持新疆生产建设兵团建设和发展。推进三峡等库区后续发展。对老少边穷地区中央安排的公益性建设项目,取消县级并逐步减少市级配套资金。实行地区互助政策,开展多种形式对口支援。
第十九章 实施主体功能区战略
按照全国经济合理布局的要求,规范开发秩序,控制开发强度,形成高效、协调、可持续的国土空间开发格局。
第一节 优化国土空间开发格局
统筹谋划人口分布、经济布局、国土利用和城镇化格局,引导人口和经济向适宜开发的区域集聚,保护农业和生态发展空间,促进人口、经济与资源环境相协调。对人口密集、开发强度偏高、资源环境负荷过重的部分城市化地区要优化开发。对资源环境承载能力较强、集聚人口和经济条件较好的城市化地区要重点开发。对具备较好的农业生产条件、以提供农产品为主体功能的农产品主产区,要着力保障农产品供给安全。对影响全局生态安全的重点生态功能区,要限制大规模、高强度的工业化城镇化开发。对依法设立的各级各类自然文化资源保护区和其他需要特殊保护的区域要禁止开发。
(专栏8 主体功能区发展方向)
第二节 实施分类管理的区域政策
基本形成适应主体功能区要求的法律法规和政策,完善利益补偿机制。中央财政要逐年加大对农产品主产区、重点生态功能区特别是中西部重点生态功能区的转移支付力度,增强基本公共服务和生态环境保护能力,省级财政要完善对下转移支付政策。实行按主体功能区安排与按领域安排相结合的政府投资政策,按主体功能区安排的投资主要用于支持重点生态功能区和农产品主产区的发展,按领域安排的投资要符合各区域的主体功能定位和发展方向。修改完善现行产业指导目录,明确不同主体功能区的鼓励、限制和禁止类产业。实行差别化的土地管理政策,科学确定各类用地规模,严格土地用途管制。对不同主体功能区实行不同的污染物排放总量控制和环境标准。相应完善农业、人口、民族、应对气候变化等政策。
第三节 实行各有侧重的绩效评价
在强化对各类地区提供基本公共服务、增强可持续发展能力等方面评价基础上,按照不同区域的主体功能定位,实行差别化的评价考核。对优化开发的城市化地区,强化经济结构、科技创新、资源利用、环境保护等的评价。对重点开发的城市化地区,综合评价经济增长、产业结构、质量效益、节能减排、环境保护和吸纳人口等。对限制开发的农产品主产区和重点生态功能区,分别实行农业发展优先和生态保护优先的绩效评价,不考核地区生产总值、工业等指标。对禁止开发的重点生态功能区,全面评价自然文化资源原真性和完整性保护情况。
第四节 建立健全衔接协调机制
发挥全国主体功能区规划在国土空间开发方面的战略性、基础性和约束性作用。按照推进形成主体功能区的要求,完善区域规划编制,做好专项规划、重大项目布局与主体功能区规划的衔接协调。推进市县空间规划工作,落实区域主体功能定位,明确功能区布局。研究制定各类主体功能区开发强度、环境容量等约束性指标并分解落实。完善覆盖全国、统一协调、更新及时的国土空间动态监测管理系统,开展主体功能区建设的跟踪评估。
第二十章 积极稳妥推进城镇化
优化城市化布局和形态,加强城镇化管理,不断提升城镇化的质量和水平。
第一节 构建城市化战略格局
按照统筹规划、合理布局、完善功能、以大带小的原则,遵循城市发展客观规律,以大城市为依托,以中小城市为重点,逐步形成辐射作用大的城市群,促进大中小城市和小城镇协调发展。构建以陆桥通道、沿长江通道为两条横轴,以沿海、京哈京广、包昆通道为三条纵轴,以轴线上若干城市群为依托、其他城市化地区和城市为重要组成部分的城市化战略格局,促进经济增长和市场空间由东向西、由南向北拓展。
在东部地区逐步打造更具国际竞争力的城市群,在中西部有条件的地区培育壮大若干城市群。科学规划城市群内各城市功能定位和产业布局,缓解特大城市中心城区压力,强化中小城市产业功能,增强小城镇公共服务和居住功能,推进大中小城市基础设施一体化建设和网络化发展。积极挖掘现有中小城市发展潜力,优先发展区位优势明显、资源环境承载能力较强的中小城市。有重点地发展小城镇,把有条件的东部地区中心镇、中西部地区县城和重要边境口岸逐步发展成为中小城市。
第二节 稳步推进农业转移人口转为城镇居民
把符合落户条件的农业转移人口逐步转为城镇居民作为推进城镇化的重要任务。充分尊重农民在进城或留乡问题上的自主选择权,切实保护农民承包地、宅基地等合法权益。坚持因地制宜、分步推进,把有稳定劳动关系并在城镇居住一定年限的农民工及其家属逐步转为城镇居民。特大城市要合理控制人口规模,大中城市要加强和改进人口管理,继续发挥吸纳外来人口的重要作用,中小城市和小城镇要根据实际放宽落户条件。鼓励各地探索相关政策和办法,合理确定农业转移人口转为城镇居民的规模。
对暂时不具备在城镇落户条件的农民工,要改善公共服务,加强权益保护。以流入地全日制公办中小学为主,保证农民工随迁子女平等接受义务教育,并做好与高中阶段教育的衔接。将与企业建立稳定劳动关系的农民工纳入城镇职工基本养老和医疗保险。建立农民工基本培训补贴制度,推进农民工培训资金省级统筹。多渠道多形式改善农民工居住条件,鼓励采取多种方式将符合条件的农民工纳入城镇住房保障体系。
第三节 增强城镇综合承载能力
坚持以人为本、节地节能、生态环保、安全实用、突出特色、保护文化和自然遗产的原则,科学编制城市规划,健全城镇建设标准,强化规划约束力。合理确定城市开发边界,规范新城新区建设,提高建成区人口密度,调整优化建设用地结构,防止特大城市面积过度扩张。预防和治理“城市病”。
统筹地上地下市政公用设施建设,全面提升交通、通信、供电、供热、供气、供排水、污水垃圾处理等基础设施水平,增强消防等防灾能力。扩大城市绿化面积和公共活动空间,加快面向大众的城镇公共文化、体育设施建设。推进“城中村”和城乡结合部改造。加强建筑市场监管,规范建筑市场秩序。深化城市建设投融资体制改革,发行市政项目建设债券。加强城市综合管理。推动数字城市建设,提高信息化和精细化管理服务水平。注重文化传承与保护,改善城市人文环境。
(图4 “两横三纵”城市化战略格局)
第六篇 绿色发展 建设资源节约型、环境友好型社会
面对日趋强化的资源环境约束,必须增强危机意识,树立绿色、低碳发展理念,以节能减排为重点,健全激励与约束机制,加快构建资源节约、环境友好的生产方式和消费模式,增强可持续发展能力,提高生态文明水平。
第二十一章 积极应对全球气候变化
坚持减缓和适应气候变化并重,充分发挥技术进步的作用,完善体制机制和政策体系,提高应对气候变化能力。
第一节 控制温室气体排放
综合运用调整产业结构和能源结构、节约能源和提高能效、增加森林碳汇等多种手段,大幅度降低能源消耗强度和二氧化碳排放强度,有效控制温室气体排放。合理控制能源消费总量,严格用能管理,加快制定能源发展规划,明确总量控制目标和分解落实机制。推进植树造林,新增森林面积1250万公顷。加快低碳技术研发应用,控制工业、建筑、交通和农业等领域温室气体排放。探索建立低碳产品标准、标识和认证制度,建立完善温室气体排放统计核算制度,逐步建立碳排放交易市场。推进低碳试点示范。
第二节 增强适应气候变化能力
制定国家适应气候变化总体战略,加强气候变化科学研究、观测和影响评估。在生产力布局、基础设施、重大项目规划设计和建设中,充分考虑气候变化因素。加强适应气候变化特别是应对极端气候事件能力建设,加快适应技术研发推广,提高农业、林业、水资源等重点领域和沿海、生态脆弱地区适应气候变化水平。加强对极端天气和气候事件的监测、预警和预防,提高防御和减轻自然灾害的能力。
第三节 广泛开展国际合作
坚持共同但有区别的责任原则,积极参与国际谈判,推动建立公平合理的应对气候变化国际制度。加强气候变化领域国际交流和战略政策对话,在科学研究、技术研发和能力建设等方面开展务实合作,推动建立资金、技术转让国际合作平台和管理制度。为发展中国家应对气候变化提供支持和帮助。
第二十二章 加强资源节约和管理
落实节约优先战略,全面实行资源利用总量控制、供需双向调节、差别化管理,大幅度提高能源资源利用效率,提升各类资源保障程度。
第一节 大力推进节能降耗
抑制高耗能产业过快增长,突出抓好工业、建筑、交通、公共机构等领域节能,加强重点用能单位节能管理。强化节能目标责任考核,健全奖惩制度。完善节能法规和标准,制订完善并严格执行主要耗能产品能耗限额和产品能效标准,加强固定资产投资项目节能评估和审查。健全节能市场化机制,加快推行合同能源管理和电力需求侧管理,完善能效标识、节能产品认证和节能产品政府强制采购制度。推广先进节能技术和产品。加强节能能力建设。开展万家企业节能低碳行动,深入推进节能减排全民行动。
(专栏9 节能重点工程)
第二节 加强水资源节约
实行最严格的水资源管理制度,加强用水总量控制与定额管理,严格水资源保护,加快制定江河流域水量分配方案,加强水权制度建设,建设节水型社会。强化水资源有偿使用,严格水资源费的征收、使用和管理。推进农业节水增效,推广普及管道输水、膜下滴灌等高效节水灌溉技术,新增5000万亩高效节水灌溉面积,支持旱作农业示范基地建设。在保障灌溉面积、灌溉保证率和农民利益的前提下,建立健全工农业用水水权转换机制。加强城市节约用水,提高工业用水效率,促进重点用水行业节水技术改造和居民生活节水。加强水量水质监测能力建设。实施地下水监测工程,严格控制地下水开采。大力推进再生水、矿井水、海水淡化和苦咸水利用。
第三节 节约集约利用土地
坚持最严格的耕地保护制度,划定永久基本农田,建立保护补偿机制,从严控制各类建设占用耕地,落实耕地占补平衡,实行先补后占,确保耕地保有量不减少。实行最严格的节约用地制度,从严控制建设用地总规模。按照节约集约和总量控制的原则,合理确定新增建设用地规模、结构、时序。提高土地保有成本,盘活存量建设用地,加大闲置土地清理处置力度,鼓励深度开发利用地上地下空间。强化土地利用总体规划和年度计划管控,严格用途管制,健全节约土地标准,加强用地节地责任和考核。单位国内生产总值建设用地下降30%。
第四节 加强矿产资源勘查、保护和合理开发
实施地质找矿战略工程,加大勘查力度,实现地质找矿重大突破,形成一批重要矿产资源的战略接续区。建立重要矿产资源储备体系。加强重要优势矿产保护和开采管理,完善矿产资源有偿使用制度,严格执行矿产资源规划分区管理制度,促进矿业权合理设置和勘查开发布局优化。实行矿山最低开采规模标准,推进规模化开采。发展绿色矿业,强化矿产资源节约与综合利用,提高矿产资源开采回采率、选矿回收率和综合利用率。推进矿山地质环境恢复治理和矿区土地复垦,完善矿山环境恢复治理保证金制度。加强矿产资源和地质环境保护执法监察,坚决制止乱挖滥采。
第二十三章 大力发展循环经济
按照减量化、再利用、资源化的原则,减量化优先,以提高资源产出效率为目标,推进生产、流通、消费各环节循环经济发展,加快构建覆盖全社会的资源循环利用体系。
第一节 推行循环型生产方式
加快推行清洁生产,在农业、工业、建筑、商贸服务等重点领域推进清洁生产示范,从源头和全过程控制污染物产生和排放,降低资源消耗。加强共伴生矿产及尾矿综合利用,提高资源综合利用水平。推进大宗工业固体废物和建筑、道路废弃物以及农林废物资源化利用,工业固体废物综合利用率达到72%。按照循环经济要求规划、建设和改造各类产业园区,实现土地集约利用、废物交换利用、能量梯级利用、废水循环利用和污染物集中处理。推动产业循环式组合,构筑链接循环的产业体系。资源产出率提高15%。
第二节 健全资源循环利用回收体系
完善再生资源回收体系,加快建设城市社区和乡村回收站点、分拣中心、集散市场“三位一体”的回收网络,推进再生资源规模化利用。加快完善再制造旧件回收体系,推进再制造产业发展。建立健全垃圾分类回收制度,完善分类回收、密闭运输、集中处理体系,推进餐厨废弃物等垃圾资源化利用和无害化处理。
第三节 推广绿色消费模式
倡导文明、节约、绿色、低碳消费理念,推动形成与我国国情相适应的绿色生活方式和消费模式。鼓励消费者购买使用节能节水产品、节能环保型汽车和节能省地型住宅,减少使用一次性用品,限制过度包装,抑制不合理消费。推行政府绿色采购,逐步提高节能节水产品和再生利用产品比重。
第四节 强化政策和技术支撑
加强规划指导、财税金融等政策支持,完善法律法规和标准,实行生产者责任延伸制度,制订循环经济技术和产品名录,建立再生产品标识制度,建立完善循环经济统计评价制度。开发应用源头减量、循环利用、再制造、零排放和产业链接技术,推广循环经济典型模式。深入推进国家循环经济示范,组织实施循环经济“十百千示范”行动。推进甘肃省和青海柴达木循环经济示范区等循环经济示范试点、山西资源型经济转型综合配套改革试验区建设。
(专栏10 循环经济重点工程)
第二十四章 加大环境保护力度
以解决饮用水不安全和空气、土壤污染等损害群众健康的突出环境问题为重点,加强综合治理,明显改善环境质量。
第一节 强化污染物减排和治理
实施主要污染物排放总量控制。实行严格的饮用水水源地保护制度,提高集中式饮用水水源地水质达标率。加强造纸、印染、化工、制革、规模化畜禽养殖等行业污染治理,继续推进重点流域和区域水污染防治,加强重点湖库及河流环境保护和生态治理,加大重点跨界河流环境管理和污染防治力度,加强地下水污染防治。推进火电、钢铁、有色、化工、建材等行业二氧化硫和氮氧化物治理,强化脱硫脱硝设施稳定运行,加大机动车尾气治理力度。深化颗粒物污染防治。加强恶臭污染物治理。建立健全区域大气污染联防联控机制,控制区域复合型大气污染。地级以上城市空气质量达到二级标准以上的比例达到80%。有效控制城市噪声污染。提高城镇生活污水和垃圾处理能力,城市污水处理率和生活垃圾无害化处理率分别达到85%和80%。
第二节 防范环境风险
加强重金属污染综合治理,以湘江流域为重点,开展重金属污染治理与修复试点示范。加大持久性有机物、危险废物、危险化学品污染防治力度,开展受污染场地、土壤、水体等污染治理与修复试点示范。强化核与辐射监管能力,确保核与辐射安全。推进历史遗留的重大环境隐患治理。加强对重大环境风险源的动态监测与风险预警及控制,提高环境与健康风险评估能力。
第三节 加强环境监管
健全环境保护法律法规和标准体系,完善环境保护科技和经济政策,加强环境监测、预警和应急能力建设。加大环境执法力度,实行严格的环保准入,依法开展环境影响评价,强化产业转移承接的环境监管。严格落实环境保护目标责任制,强化总量控制指标考核,健全重大环境事件和污染事故责任追究制度,建立环保社会监督机制。
(专栏11 环境治理重点工程)
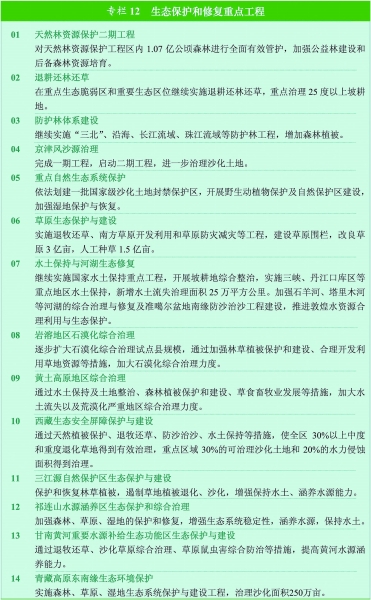
第二十五章 促进生态保护和修复
坚持保护优先和自然修复为主,加大生态保护和建设力度,从源头上扭转生态环境恶化趋势。
第一节 构建生态安全屏障
加强重点生态功能区保护和管理,增强涵养水源、保持水土、防风固沙能力,保护生物多样性,构建以青藏高原生态屏障、黄土高原-川滇生态屏障、东北森林带、北方防沙带和南方丘陵山地带以及大江大河重要水系为骨架,以其他国家重点生态功能区为重要支撑,以点状分布的国家禁止开发区域为重要组成的生态安全战略格局。
第二节 强化生态保护与治理
继续实施天然林资源保护工程,巩固和扩大退耕还林还草、退牧还草等成果,推进荒漠化、石漠化和水土流失综合治理,保护好林草植被和河湖、湿地。搞好森林草原管护,加强森林草原防火和病虫害防治,实施草原生态保护补偿奖励机制。强化自然保护区建设监管,提高管护水平。加强生物安全管理,加大生物物种资源保护和管理力度,有效防范物种资源丧失与流失,积极防治外来物种入侵。
第三节 建立生态补偿机制
按照谁开发谁保护、谁受益谁补偿的原则,加快建立生态补偿机制。加大对重点生态功能区的均衡性转移支付力度,研究设立国家生态补偿专项资金。推行资源型企业可持续发展准备金制度。鼓励、引导和探索实施下游地区对上游地区、开发地区对保护地区、生态受益地区对生态保护地区的生态补偿。积极探索市场化生态补偿机制。加快制定实施生态补偿条例。
(图5 “两屏三带”生态安全战略格局)
第二十六章 加强水利和防灾减灾体系建设
加强水利基础设施建设,在继续推进大江大河治理基础上,积极开展重要支流、湖泊和中小河流治理,增强城乡供水和防洪能力。健全防灾减灾体系,增强抵御自然灾害能力。
第一节 提高供水保障能力
完善南北调配、东西互济、河库联调的水资源调配体系,建设一批跨流域调水和骨干水源工程,统筹推进中小微型水源工程建设,增加水资源供给和储备能力。推动解决西南等地区工程性缺水和西北等地区资源性缺水问题。新增年供水能力400亿立方米。加强雨洪资源和云水资源利用。推进水文水资源管理基础设施和重大水利工程调度管理系统建设。
第二节 增强防洪能力
继续加强淮河、长江、黄河、洞庭湖、鄱阳湖等大江大河大湖治理和重要蓄滞洪区建设,建成一批控制性枢纽工程,提高重点防洪保护区的防洪能力。加大中小河流堤防建设和河道整治力度,基本完成流域面积200平方公里以上有防洪任务的重点中小河流治理。加快病险水库和水闸除险加固,消除安全隐患,增强防洪能力。加强海堤达标建设和重要河口综合治理。搞好跨界河流国土防护治理。
第三节 加强山洪地质气象地震灾害防治
提高山洪、地质灾害防治能力,加快建立灾害调查评价体系、监测预警体系、防治体系、应急体系,加快实施搬迁避让和重点治理。加强重点时段、重点地区山洪地质灾害防治,对滑坡、泥石流等重点突发性地质灾害隐患实施监测预警和综合治理示范,开展重要城市和地区地面沉降、地裂缝等缓变性地质灾害的综合治理。加强气象灾害监测预警预报和信息发布系统建设。提高地震监测分析与震灾防御能力。
(专栏13 水利和防灾减灾重点工程)
第七篇 创新驱动 实施科教兴国战略和人才强国战略
全面落实国家中长期科技、教育、人才规划纲要,大力提高科技创新能力,加快教育改革发展,发挥人才资源优势,推进创新型国家建设。
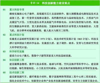
第二十七章 增强科技创新能力
坚持自主创新、重点跨越、支撑发展、引领未来的方针,加快建设国家创新体系,着力提高企业创新能力,促进科技成果向现实生产力转化,推动经济发展更多依靠科技创新驱动。
第一节 推进重大科学技术突破
把握科技发展趋势,超前部署基础研究和前沿技术研究,推动重大科学发现和新学科产生,在物质科学、生命科学、空间科学、地球科学、纳米科技等领域抢占未来科技竞争制高点。促进科技进步与产业升级、民生改善紧密结合,面向经济社会发展重大需求,在现代农业、装备制造、生态环保、能源资源、信息网络、新型材料、公共安全和健康等领域取得新突破。加快实施国家重大科技专项,增强共性、核心技术突破能力。
第二节 加快建立以企业为主体的技术创新体系
深化科技体制改革,促进全社会科技资源高效配置和综合集成。重点引导和支持创新要素向企业集聚,加大政府科技资源对企业的支持力度,加快建立以企业为主体、市场为导向、产学研相结合的技术创新体系,使企业真正成为研究开发投入、技术创新活动、创新成果应用的主体。增强科研院所和高校创新动力,鼓励大型企业加大研发投入,激发中小企业创新活力,推动建立企业、科研院所和高校共同参与的创新战略联盟,发挥企业家和科技领军人才在科技创新中的重要作用。加强军民科技资源集成融合,鼓励发展科技中介服务,提高服务企业能力。发挥国家创新型城市、自主创新示范区、高新区的集聚辐射带动作用,加快形成若干区域创新中心,把北京中关村逐步建设成为具有全球影响力的科技创新中心。
第三节 加强科技基础设施建设
围绕增强原始创新、集成创新和引进消化吸收再创新能力,强化基础性、前沿性技术和共性技术研究平台建设,建设和完善国家重大科技基础设施,加强相互配套、开放共享和高效利用。在重点学科和战略高技术领域新建若干国家科学中心、国家(重点)实验室,构建国家科技基础条件平台。在关键产业技术领域建设一批国家工程实验室,优化国家工程中心建设布局。加强企业技术中心建设,支持面向企业的技术开发平台和技术创新服务平台建设。深入实施全民科学素质行动计划,加强科普基础设施建设,强化面向公众的科学普及。
第四节 强化科技创新支持政策
强化支持企业创新和科研成果产业化的财税金融政策。保持财政科技经费投入稳定增长,加大政府对基础研究投入,深化科研经费管理制度改革。全面落实企业研发费用加计扣除等促进技术进步的税收激励政策。实施知识产权质押等鼓励创新的金融政策。建立健全技术产权交易市场。实施知识产权战略,完善知识产权法律制度,加强知识产权的创造、运用、保护和管理,加大知识产权执法力度。鼓励采用和推广具有自主知识产权的技术标准。完善科技成果评价奖励制度,加强科研诚信建设。
(专栏14 科技创新能力建设重点)
第二十八章 加快教育改革发展
全面贯彻党的教育方针,保障公民依法享有受教育的权利,办好人民满意的教育。按照优先发展、育人为本、改革创新、促进公平、提高质量的要求,推动教育事业科学发展,提高教育现代化水平。
第一节 统筹发展各级各类教育
积极发展学前教育,学前一年毛入园率提高到85%。巩固九年义务教育普及成果,全面提高质量和水平。基本普及高中阶段教育,推动普通高中多样化发展。大力发展职业教育,加快发展面向农村的职业教育。全面提高高等教育质量,加快世界一流大学、高水平大学和重点学科建设,扩大应用型、复合型、技能型人才培养规模。重视和支持民族教育发展,推进“双语教学”。关心和支持特殊教育。加快发展继续教育,建设全民学习、终身学习的学习型社会。
第二节 大力促进教育公平
合理配置公共教育资源,重点向农村、边远、贫困、民族地区倾斜,加快缩小教育差距。促进义务教育均衡发展,统筹规划学校布局,推进义务教育学校标准化建设。实行县(市)域内城乡中小学教师编制和工资待遇同一标准,以及教师和校长交流制度。取消义务教育阶段重点校和重点班。新增高校招生计划向中西部倾斜,扩大东部高校在中西部地区招生规模,创新东西部高校校际合作机制。改善特殊教育学校办学条件,逐步实行残疾学生高中阶段免费教育。健全国家资助制度,扶助经济困难家庭学生完成学业。
第三节 全面实施素质教育
遵循教育规律和学生身心发展规律,坚持德育为先、能力为重,改革教学内容、方法和评价制度,促进学生德智体美全面发展。建立国家义务教育质量基本标准和监测制度,切实减轻中小学生课业负担。全面实施高中学业水平考试和综合素质评价,克服应试教育倾向。实行工学结合、校企合作、顶岗实习的职业教育培养模式,提高学生就业的技能和本领。全面实施高校本科教学质量和教学改革工程,健全教学质量保障体系。完善研究生培养机制。严格教师资质,加强师德师风建设,提高校长和教师专业化水平,鼓励优秀人才终身从教。
第四节 深化教育体制改革
改进考试招生办法,逐步形成分类考试、综合评价、多元录取的制度。加快建设现代学校制度,推进政校分开、管办分离。落实和扩大学校办学自主权。进一步明确中央和地方责任,加强省级政府教育统筹。鼓励引导社会力量兴办教育,落实民办学校与公办学校平等的法律地位,规范办学秩序。扩大教育开放,加强国际交流合作和引进优质教育资源。健全以政府投入为主、多渠道筹集教育经费的体制,2012年财政性教育经费支出占国内生产总值比例达到4%。
(专栏15 教育发展重点工程)
第二十九章 造就宏大的高素质人才队伍
大力实施人才强国战略,坚持服务发展、人才优先、以用为本、创新机制、高端引领、整体开发的指导方针,加强现代化建设需要的各类人才队伍建设,为加快转变经济发展方式、实现科学发展提供人才保证。
第一节 突出培养造就创新型科技人才
围绕提高科技创新能力、建设创新型国家,以高层次创新型科技人才为重点,造就一批世界水平的科学家、科技领军人才、工程师和高水平创新团队。创新教育方式,突出培养学生科学精神、创造性思维和创新能力。加强实践培养,依托国家重大科研项目和重大工程、重点学科和重点科研基地、国际学术交流合作项目,建设高层次创新型科技人才培养基地。注重培养一线创新人才和青年科技人才。积极引进和用好海外高层次创新创业人才。
第二节 促进各类人才队伍协调发展
大力开发装备制造、生物技术、新材料、航空航天、国际商务、能源资源、农业科技等经济领域和教育、文化、政法、医药卫生等社会领域急需紧缺专门人才,统筹推进党政、企业经营管理、专业技术、高技能、农村实用、社会工作等各类人才队伍建设,实现人才数量充足、结构合理、整体素质和创新能力显著提升,满足经济社会发展对人才的多样化需求。
第三节 营造优秀人才脱颖而出的环境
坚持党管人才原则。建立健全政府宏观管理、市场有效配置、单位自主用人、人才自主择业的体制机制。建立人才工作目标责任制。推动人才管理部门职能转变,规范行政行为,扩大和落实单位用人自主权。深化国有企业和事业单位人事制度改革。创新人才管理体制和人才培养开发、评价发现、选拔任用、流动配置和激励保障机制,营造尊重人才、有利于优秀人才脱颖而出和充分发挥作用的社会环境。改进人才服务和管理方式,落实国家重大人才政策,抓好重大人才工程,推动人才事业全面发展。
(专栏16 重大人才工程)
第八篇 改善民生 建立健全基本公共服务体系
坚持民生优先,完善就业、收入分配、社会保障、医疗卫生、住房等保障和改善民生的制度安排,推进基本公共服务均等化,努力使发展成果惠及全体人民。
第三十章 提升基本公共服务水平
坚持以人为本、服务为先,履行政府公共服务职责,提高政府保障能力,逐步缩小城乡区域间基本公共服务差距。
第一节 建立健全基本公共服务体系
明确基本公共服务范围和标准,加快完善公共财政体制,保障基本公共服务支出,强化基本公共服务绩效考核和行政问责。合理划分中央与地方管理权限,健全地方政府为主、统一与分级相结合的公共服务管理体制。
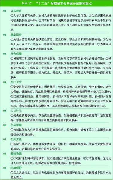
(专栏17 “十二五”时期基本公共服务范围和重点)
第二节 创新公共服务供给方式
改革基本公共服务提供方式,引入竞争机制,扩大购买服务,实现提供主体和提供方式多元化。推进非基本公共服务市场化改革,放宽市场准入,鼓励社会资本以多种方式参与,增强多层次供给能力,满足群众多样化需求。
第三十一章 实施就业优先战略
坚持把促进就业放在经济社会发展的优先位置,健全劳动者自主择业、市场调节就业、政府促进就业相结合的机制,创造平等就业机会,提高就业质量,努力实现充分就业。
第一节 实施更加积极的就业政策
大力发展劳动密集型产业、服务业和小型微型企业,千方百计扩大就业创业规模。完善税费减免、岗位补贴、培训补贴、社会保险补贴、技能鉴定补贴等政策,促进高校毕业生、农村转移劳动力、城镇就业困难人员就业。完善和落实小额担保贷款、财政贴息、场地安排等鼓励自主创业政策,促进各类群体创业带动就业。建立健全政府投资和重大项目建设带动就业机制。完善就业援助政策,多渠道开发公益性岗位。鼓励开展对外劳务合作。
第二节 加强公共就业服务
健全统一规范灵活的人力资源市场,完善城乡公共就业服务体系,推动就业信息全国联网,为劳动者提供优质高效的就业服务。健全面向全体劳动者的职业培训制度,加强职业技能培训能力建设。对未能升学的应届初高中毕业生等新成长劳动力普遍实行劳动预备制培训。足额提取并合理使用企业职工教育培训经费,鼓励企业开展职工岗位技能培训。加强创业培训,将有创业愿望和培训需求的人员纳入培训范围。完善城镇调查失业率统计,健全失业监测预警制度,开展就业需求预测。
第三节 构建和谐劳动关系
健全协调劳动关系三方机制,发挥政府、工会和企业作用,努力形成企业和职工利益共享机制,建立规范有序、公正合理、互利共赢、和谐稳定的劳动关系。全面推行劳动合同制度,不断扩大集体合同覆盖面。全面推进劳动用工备案制度。规范劳务派遣用工。改善劳动条件,加快劳动标准体系建设,加强劳动定额标准管理。完善劳动争议处理机制,加强劳动争议调解仲裁,加大劳动保障监察执法力度,切实维护劳动者权益。
第三十二章 合理调整收入分配关系
坚持和完善按劳分配为主体、多种分配方式并存的分配制度,初次分配和再分配都要处理好效率和公平的关系,再分配更加注重公平,加快形成合理有序的收入分配格局,努力提高居民收入在国民收入分配中的比重,提高劳动报酬在初次分配中的比重,尽快扭转收入差距扩大趋势。
第一节 深化工资制度改革
按照市场机制调节、企业自主分配、平等协商确定、政府监督指导的原则,形成反映劳动力市场供求关系和企业经济效益的工资决定机制和增长机制。健全工资支付保障机制。完善最低工资和工资指导线制度,逐步提高最低工资标准,建立企业薪酬调查和信息发布制度,积极稳妥扩大工资集体协商覆盖范围。改革国有企业工资总额管理办法,加强对部分行业工资总额和工资水平的双重调控,缩小行业间工资水平差距。完善公务员工资制度。完善符合事业单位特点、体现岗位绩效和分级分类管理的事业单位收入分配制度。
第二节 健全资本、技术、管理等要素参与分配制度
完善公开、公平、公正的公共资源出让制度,建立国有土地、海域、森林、矿产等公共资源出让收益全民共享机制,出让收益主要用于公共服务支出。扩大国有资本收益上交范围,提高上交比例,统一纳入公共财政。完善股份制企业特别是上市公司分红制度。创造条件增加城乡居民财产性收入。保障技术成果在收入分配中的应得份额。建立健全根据经营管理绩效、风险和责任确定薪酬的制度,严格规范国有企业、国有控股金融机构经营管理人员特别是高层管理人员的收入,严格控制职务消费。
第三节 加快完善再分配调节机制
加快健全以税收、社会保障、转移支付为主要手段的再分配调节机制。合理调整个人所得税税基和税率结构,提高工资薪金所得费用扣除标准,减轻中低收入者税收负担,加大对高收入者的税收调节力度。逐步建立健全财产税制度。调整财政支出结构,提高公共服务支出比重,加大社会保障投入,较大幅度提高居民转移性收入。
第四节 整顿和规范收入分配秩序
健全法律法规,强化政府监管,加大执法力度,加快形成公开透明、公正合理的收入分配秩序。保护合法收入,坚决取缔非法收入。清理规范国有企业和机关事业单位工资外收入、非货币性福利等。加强政府非税收入管理,清理规范各种行政事业性收费和政府性基金。加快收入信息监测系统建设。建立收入分配统筹协调机制。
第三十三章 健全覆盖城乡居民的社会保障体系
坚持广覆盖、保基本、多层次、可持续方针,加快推进覆盖城乡居民的社会保障体系建设,稳步提高保障水平。
第一节 加快完善社会保险制度
实现新型农村社会养老保险制度全覆盖。完善实施城镇职工和居民养老保险制度,全面落实城镇职工基本养老保险省级统筹,实现基础养老金全国统筹,切实做好城镇职工基本养老保险关系转移接续工作。逐步推进城乡养老保障制度有效衔接。推动机关事业单位养老保险制度改革。发展企业年金和职业年金。扩大工伤保险覆盖面,提高保障水平,健全预防、补偿、康复相结合的工伤保险制度。完善失业、生育保险制度。发挥商业保险补充性作用。继续通过划拨国有资产、扩大彩票发行等渠道充实全国社会保障基金,积极稳妥推进养老基金投资运营。
第二节 加强社会救助体系建设
完善城乡最低生活保障制度,规范管理,分类施保,实现应保尽保。健全低保标准动态调整机制,合理提高低保标准和补助水平。加强城乡低保与最低工资、失业保险和扶贫开发等政策的衔接。提高农村五保供养水平。做好自然灾害救助工作。完善临时救助制度,保障低保边缘群体的基本生活。
第三节 积极发展社会福利和慈善事业
以扶老、助残、救孤、济困为重点,逐步拓展社会福利的保障范围,推动社会福利由补缺型向适度普惠型转变,逐步提高国民福利水平。坚持家庭、社区和福利机构相结合,逐步健全社会福利服务体系,推动社会福利服务社会化。加强残疾人、孤儿福利服务。加强优抚安置工作。加快发展慈善事业,增强全社会慈善意识,积极培育慈善组织,落实并完善公益性捐赠的税收优惠政策。
第三十四章 完善基本医疗卫生制度
按照保基本、强基层、建机制的要求,增加财政投入,深化医药卫生体制改革,建立健全基本医疗卫生制度,加快医疗卫生事业发展,优先满足群众基本医疗卫生需求。
第一节 加强公共卫生服务体系建设
完善重大疾病防控等专业公共卫生服务网络。逐步提高人均基本公共卫生服务经费标准,扩大国家基本公共卫生服务项目,实施重大公共卫生服务专项,积极预防重大传染病、慢性病、职业病、地方病和精神疾病,提高重大突发公共卫生事件处置能力。逐步建立农村医疗急救网络。普及健康教育,实施国民健康行动计划。全面推行公共场所禁烟。70%以上的城乡居民建立电子健康档案。孕产妇死亡率降到22/10万,婴儿死亡率降到12‰。
第二节 加强城乡医疗服务体系建设
加强以县医院为龙头、乡镇卫生院和村卫生室为基础的农村三级医疗卫生服务网络建设,完善以社区卫生服务为基础的新型城市医疗卫生服务体系,新增医疗卫生资源重点向农村和城市社区倾斜。大力推进基层医疗卫生机构综合改革,建立多渠道补偿机制,形成新的运行机制。加强以全科医生为重点的基层医疗卫生队伍建设,完善鼓励全科医生长期在基层服务政策,每万人口全科医师数达到2人。加快推行分级诊疗、双向转诊制度,形成各类城市医院和基层医疗机构分工协作格局。完善区域卫生规划,鼓励和引导社会资本举办医疗机构,放宽社会资本和外资举办医疗机构的准入范围,形成多元办医格局。
第三节 健全医疗保障体系
健全覆盖城乡居民的基本医疗保障体系,进一步完善城镇职工基本医疗保险、城镇居民基本医疗保险、新型农村合作医疗和城乡医疗救助制度。逐步提高城镇居民医保和新农合人均筹资标准及保障水平并缩小差距。提高城镇职工医保、城镇居民医保、新农合最高支付限额和住院费用支付比例,全面推进门诊统筹。做好各项制度间的衔接,整合经办资源,逐步提高统筹层次,加快实现医保关系转移接续和医疗费用异地就医结算。全面推进基本医疗费用即时结算,改革付费方式。积极发展商业健康保险,完善补充医疗保险制度。
第四节 完善药品供应保障体系
建立和完善以国家基本药物制度为基础的药品供应保障体系。基层医疗卫生机构全面实施国家基本药物制度,其他医疗卫生机构逐步实现全面配备、优先使用基本药物。建立基本药物目录动态调整机制,完善价格形成机制和动态调整机制。提高基本药物实际报销水平。加强药品生产管理,整顿药品流通秩序,规范药品集中采购和医疗机构合理用药。
第五节 积极稳妥推进公立医院改革
坚持公立医院的公益性质,积极探索政事分开、管办分开、医药分开、营利性和非营利性分开的有效形式。推进现代医院管理制度,建立科学合理的用人机制和分配制度。改革公立医院补偿机制,积极推进支付方式改革。以病人为中心大力改进公立医院内部管理,优化服务流程,规范诊疗行为,改善医患关系,方便群众就医。推进注册医师多点执业,建立住院医师规范化培训制度。注重调动医务人员积极性。
第六节 支持中医药事业发展
坚持中西医并重,发展中医医疗和预防保健服务,推进中医药继承与创新,重视民族医药发展。发展中医药教育,加强中医医疗机构和中医药人才队伍建设。加强中药资源保护、研究开发和合理利用,推进质量认证和标准建设。医疗保障政策和基本药物政策要鼓励中医药服务的提供和使用。
(专栏18 医疗卫生重点工程)
第三十五章 提高住房保障水平
坚持政府调控和市场调节相结合,加快完善符合国情的住房体制机制和政策体系,逐步形成总量基本平衡、结构基本合理、房价与消费能力基本适应的住房供需格局,实现广大群众住有所居。
第一节 健全住房供应体系
立足保障基本需求、引导合理消费,加快构建以政府为主提供基本保障、以市场为主满足多层次需求的住房供应体系。对城镇低收入住房困难家庭,实行廉租住房制度。对中等偏下收入住房困难家庭,实行公共租赁住房保障。对中高收入家庭,实行租赁与购买商品住房相结合的制度。建立健全经济、适用、环保和节约资源的住房标准体系,倡导符合国情的住房消费模式。
第二节 加大保障性住房供给
强化各级政府责任,加大保障性安居工程建设力度,基本解决保障性住房供应不足的问题。多渠道筹集廉租房房源,完善租赁补贴制度。重点发展公共租赁住房,逐步使其成为保障性住房的主体。加快各类棚户区改造,规范发展经济适用住房。建立稳定投入机制,加大财政资金、住房公积金贷款、银行贷款的支持力度,引导社会力量参与保障性住房建设运营。加强保障性住房管理,制定公平合理、公开透明的保障性住房配租政策和监管程序,严格规范准入、退出管理和租费标准。
第三节 改善房地产市场调控
进一步落实地方政府责任和问责机制,把保障基本住房、稳定房价和加强市场监管纳入各地经济社会发展的工作目标,由省级人民政府负总责,市、县级人民政府负直接责任。完善土地供应政策,增加住房用地供应总量,优先安排保障性住房用地,有效扩大普通商品住房供给。健全差别化住房信贷、税收政策,合理引导自住和改善性住房需求,有效遏制投机投资性购房。加快制定基本住房保障法,修订完善城市房地产管理法等相关法律法规。完善住房公积金制度,加强管理和扩大覆盖范围。加强市场监管,规范房地产市场秩序。加快住房信息系统建设,完善信息发布制度。
第三十六章 全面做好人口工作
控制人口总量,提高人口素质,优化人口结构,促进人口长期均衡发展。
第一节 加强计划生育服务
坚持计划生育基本国策,逐步完善政策。完善计划生育家庭优先优惠政策体系,提高家庭发展能力。提高计划生育家庭奖励扶助金、“少生快富”工程奖励金和特别扶助金的标准,扩大范围并建立动态调整机制。继续推进人口和计划生育服务体系建设,拓展服务范围。综合治理出生人口性别比偏高问题。加大出生缺陷预防力度,做好健康教育、优生咨询、高危人群指导、孕前筛查、营养素补充等服务工作,降低出生缺陷发生率和农村5岁以下儿童生长迟缓率。加强流动人口计划生育服务管理。
第二节 促进妇女全面发展
落实男女平等基本国策,实施妇女发展纲要,全面开发妇女人力资源,切实保障妇女合法权益,促进妇女就业创业,提高妇女参与经济发展和社会管理能力。加强妇女劳动保护、社会福利、卫生保健、扶贫减贫及法律援助等工作,完善性别统计制度,改善妇女发展环境。严厉打击暴力侵害妇女、拐卖妇女等违法犯罪行为。
第三节 保障儿童优先发展
坚持儿童优先原则,实施儿童发展纲要,依法保障儿童生存权、发展权、受保护权和参与权。改善儿童成长环境,提升儿童福利水平,消除对女童的歧视,促进儿童身心健康发展。加强婴幼儿早期启蒙教育和独生子女社会行为教育。切实解决留守儿童教育、孤残儿童、艾滋病孤儿和流浪未成年人救助等问题。严厉打击拐卖儿童、弃婴等违法犯罪行为。
第四节 积极应对人口老龄化
建立以居家为基础、社区为依托、机构为支撑的养老服务体系。加快发展社会养老服务,培育壮大老龄事业和产业,加强公益性养老服务设施建设,鼓励社会资本兴办具有护理功能的养老服务机构,每千名老人拥有养老床位数达到30张。拓展养老服务领域,实现养老服务从基本生活照料向医疗健康、辅具配置、精神慰藉、法律服务、紧急援助等方面延伸。增加社区老年活动场所和便利化设施。开发利用老年人力资源。
第五节 加快残疾人事业发展
健全残疾人社会保障体系和服务体系,为残疾人生活和发展提供稳定的制度性保障。实施重点康复和托养工程、0-6岁残疾儿童抢救性康复工程和“阳光家园”计划,推进残疾人“人人享有康复服务”。大力开展残疾人就业服务和职业培训。加大对农村残疾人生产扶助和生活救助力度。丰富残疾人文化体育生活。构建辅助器具适配体系,推进无障碍建设。制定和实施国家残疾预防行动计划,有效控制残疾的发生和发展。
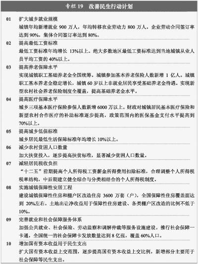
(专栏19 改善民生行动计划)
第九篇 标本兼治 加强和创新社会管理
适应经济体制深刻变革、社会结构深刻变动、利益格局深刻调整、思想观念深刻变化的新形势,创新社会管理体制机制,加强社会管理能力建设,建立健全中国特色社会主义社会管理体系,确保社会既充满活力又和谐稳定。
第三十七章 创新社会管理体制
坚持多方参与、共同治理,统筹兼顾、动态协调的原则,完善社会管理格局,创新社会管理机制,形成社会管理和服务合力。
第一节 健全社会管理格局
按照健全党委领导、政府负责、社会协同、公众参与的社会管理格局的要求,加强社会管理法律、体制、能力建设。坚持党委的领导核心作用,总揽全局、把握方向、整合力量、统筹各方,提高引领社会、组织社会、管理社会、服务社会的能力。发挥政府的主导作用,强化社会管理和公共服务职能,建设服务型政府,提高服务型管理能力。发挥人民团体、基层自治组织、各类社会组织和企业事业单位的协同作用,推进社会管理的规范化、专业化、社会化和法制化。广泛动员和组织群众依法有序参与社会管理,培养公民意识,履行公民义务,实现自我管理、自我服务、自我发展。
第二节 创新社会管理机制
加快构建源头治理、动态管理和应急处置相结合的社会管理机制。加强源头治理,更加注重民生和制度建设,坚持科学民主依法决策,防止和减少社会问题的产生;加强动态管理,更加注重平等沟通和协商,解决群众合法合理诉求,及时化解社会矛盾;加强应急处置,更加注重应急能力建设,有效应对和妥善处置突发公共事件,最大限度地增加和谐因素,化解消极因素,激发社会活力。
第三十八章 强化城乡社区自治和服务功能
全面开展城市社区建设,积极推进农村社区建设,健全新型社区管理和服务体制,把社区建设成为管理有序、服务完善、文明祥和的社会生活共同体。
第一节 完善社区治理结构
健全社区党组织领导的基层群众自治制度,推进社区居民依法民主管理社区公共事务和公益事业,实现政府行政管理与基层群众自治有效衔接和良性互动。完善社区居民委员会组织体系,加强城乡结合部、城中村、流动人口聚居地等的社区居民委员会建设。积极培育社区服务性、公益性、互助性社会组织,发挥业主委员会、物业管理机构、驻区单位积极作用,引导各类社会组织、志愿者参与社区管理和服务。鼓励因地制宜创新社区管理和服务模式。
第二节 构建社区管理和服务平台
健全基层管理和服务体系,推动管理重心下移,延伸基本公共服务职能。规范发展社区服务站等专业服务机构,有效承接基层政府委托事项。以居民需求为导向,整合人口、就业、社保、民政、卫生、文化以及综治、维稳、信访等管理职能和服务资源,加快社区信息化建设,构建社区综合管理和服务平台。完善优秀人才服务社区激励机制,推进社区工作人员专业化、职业化。加快建立政府投入与社会投入相结合的经费保障机制。加强流动人口服务管理。
(专栏20 城乡社区服务能力提升计划)
第三十九章 加强社会组织建设
坚持培育发展和管理监督并重,推动社会组织健康有序发展,发挥其提供服务、反映诉求、规范行为的作用。
第一节 促进社会组织发展
改进社会组织管理,建立健全统一登记、各司其职、协调配合、分级负责、依法监管的社会组织管理体制。重点培育、优先发展经济类、公益慈善类、民办非企业单位和城乡社区社会组织。推动行业协会、商会改革和发展,强化行业自律,发挥沟通企业与政府的作用。完善扶持政策,推动政府部门向社会组织转移职能,向社会组织开放更多的公共资源和领域,扩大税收优惠种类和范围。
第二节 加强社会组织监管
完善法律监督、政府监督、社会监督、自我监督相结合的监管体系。健全法律法规,严格依法监管。建立社会组织监管机制和管理信息平台,制定社会组织行为规范和活动准则,提高政府监管效力。实行社会组织信息公开和评估制度,完善失信惩罚机制,强化社会监管。引导社会组织完善内部治理结构,提高自律性。
第四十章 完善维护群众权益机制
加强和完善党和政府主导的维护群众权益机制,形成科学有效的利益协调机制、诉求表达机制、矛盾调处机制和权益保障机制,切实维护群众合法权益。
第一节 拓宽社情民意表达渠道
完善公共决策的社会公示制度、公众听证制度和专家咨询论证制度,扩大公众参与程度。完善信访工作机制,注重民意收集与信息反馈,落实领导干部接待群众来访、处理群众信访制度。发挥人民团体、行业协会、大众传媒等的社会利益表达功能,发挥互联网通达社情民意新渠道作用,积极主动回应社会关切。
第二节 完善社会矛盾调解机制
完善化解社会矛盾的领导协调、排查预警、疏导转化、调解处置机制。加强人民调解、行政调解、司法调解联动,整合各方面力量,有效防范和化解劳动争议、征地拆迁、环境污染、食品药品安全、企业重组和破产等引发的社会矛盾。建立重大工程项目建设和重大政策制定的社会稳定风险评估机制。完善群众工作制度,依靠基层党政组织、行业管理组织、群众自治组织,充分发挥工会、共青团、妇联的作用,共同维护群众权益,兼顾好各方面群众关切,积极化解社会矛盾。
第四十一章 加强公共安全体系建设
适应公共安全形势变化的新特点,推动建立主动防控与应急处置相结合、传统方法与现代手段相结合的公共安全体系。
第一节 保障食品药品安全
制定和完善食品药品安全标准。建立食品药品质量追溯制度,形成来源可追溯、去向可查证、责任可追究的安全责任链。健全食品药品安全应急体系,强化快速通报和快速反应机制。加强食品药品安全风险监测评估预警和监管执法,提高监管的有效性和公信力。继续实施食品药品监管基础设施建设工程。加强检验检测、认证检查和不良反应监测等食品药品安全技术支撑能力建设。加强基层快速检测能力建设,整合社会检测资源,构建社会公共检测服务平台。强化基本药物监管,确保用药安全。
第二节 严格安全生产管理
落实企业安全生产责任制,建立健全企业安全生产预防机制。加强安全监管监察能力建设,严格安全目标考核与责任追究。健全安全技术标准体系,严格安全许可。实行重大隐患治理逐级挂牌督办和整改效果评价制度,深化煤矿、交通运输等领域安全专项治理。健全协调联动机制,严厉打击非法违法生产经营。防范治理粉尘与高毒物质等重大职业危害。开展安全科技攻关和装备研发,规范发展安全专业技术服务机构,加强对中小企业安全技术援助和服务。加强安全宣传教育与培训。单位国内生产总值生产安全事故死亡率下降36%,工矿商贸就业人员生产安全事故死亡率下降26%。
第三节 健全突发事件应急体系
坚持预防与应急并重、常态与非常态结合的原则,建立健全统一指挥、结构合理、反应灵敏、保障有力、运转高效的国家突发事件应急体系,提高危机管理和风险管理能力。健全应急管理组织体系,完善应急预案体系,强化基层应急管理能力。加强应急队伍建设,建立以专业队伍为基本力量,以公安、武警、军队为骨干和突击力量,以专家队伍、企事业单位专兼职队伍和志愿者队伍为辅助力量的应急队伍体系,提高生命救治能力。建立健全应急物资储备体系,加强综合管理,优化布局和方式,统筹安排实物储备和能力储备。建立健全应急教育培训体系。完善特大灾害国际救援机制。
第四节 完善社会治安防控体系
坚持打防结合、预防为主,专群结合、依靠群众的方针,完善社会治安防控体系,加强城乡社区警务、群防群治等基层基础建设,做好刑罚执行和教育矫治工作。完善和规范安全技术防范工作,广泛开展平安创建活动,加强社会治安综合治理。加强公共安全设施建设。建设国家人口基础信息库。加强特殊人群安置、救助、帮教、管理和医疗工作,加大社会治安薄弱环节、重点地区整治力度。加强情报信息、防范控制和快速处置能力,增强公共安全和社会治安保障能力。加强刑事犯罪预警工作,严密防范、依法打击各种违法犯罪活动,切实保障人民生命财产安全。严格公正廉洁执法,提高执法能力、执法水平和执法公信力。
第十篇 传承创新 推动文化大发展大繁荣
坚持社会主义先进文化前进方向,弘扬中华文化,建设和谐文化,发展文化事业和文化产业,满足人民群众不断增长的精神文化需求,充分发挥文化引导社会、教育人民、推动发展的功能,增强民族凝聚力和创造力。
第四十二章 提高全民族文明素质
全面持续有效地提高全民族文明素质,为现代化建设提供有力的思想保证、精神动力和智力支持。
第一节 建设社会主义核心价值体系
加强走中国特色社会主义道路和实现中华民族伟大复兴的理想信念教育,大力弘扬以爱国主义为核心的民族精神和以改革创新为核心的时代精神,努力践行社会主义荣辱观。倡导爱国守法、敬业诚信和勤俭节约,构建传承中华传统美德、符合社会主义精神文明要求、适应社会主义市场经济的道德和行为规范。深入推进社会公德、职业道德、家庭美德、个人品德建设。
第二节 拓展群众性精神文明创建活动
弘扬科学精神,加强人文关怀,注重心理疏导,培育奋发进取、理性平和、开放包容的社会心态。提倡修身律己、尊老爱幼、勤勉做事、平实做人,推动形成我为人人、人人为我的社会氛围。强化职业操守,支持创新创业,鼓励劳动致富,发扬团队精神。广泛开展志愿服务,建立完善社会志愿服务体系。
第三节 营造良好的社会文化环境
保护青少年身心健康,为青少年营造健康成长的空间。加强青少年文化活动场所建设,创造出更多青少年喜闻乐见、益智益德的文化作品,广泛开展面向青少年的各类文化体育活动。积极倡导企业文化建设,深化文明城市创建活动,推进农村乡风文明建设。切实加强文化市场监管,有效遏制违法有害信息传播。综合运用经济、教育、法律、行政、舆论手段,引导人们知荣辱、讲正气、尽义务,形成扶正祛邪、惩恶扬善的社会风气。
第四十三章 推进文化创新
适应群众文化需求新变化新要求,弘扬主旋律,提倡多样化,使精神文化产品和社会文化生活更加丰富多彩。
第一节 创新文化内容形式
立足当代中国实践,传承优秀民族文化,借鉴世界文明成果,反映人民主体地位和现实生活,创作生产更多思想深刻、艺术精湛、群众喜闻乐见的文化精品,扶持体现民族特色和国家水准的重大文化项目,研究设立国家艺术基金,提高文化产品质量。推进学科体系、学术观点、科研方法创新,大力推进哲学社会科学创新体系建设,实施哲学社会科学创新工程,繁荣发展哲学社会科学。
第二节 深化文化体制机制改革
加快推进公益性文化事业单位改革,探索建立事业单位法人治理结构,创新公共文化服务运行机制。深入推进经营性文化单位转企改制,建立现代企业制度。完善统一、开放、竞争、有序的现代文化市场体系,促进文化产品和要素在更大范围内合理流动。加快推进文化管理体制改革。建立健全符合文化企业特点的国有文化资产管理体制和运行机制。加快完善版权法律政策体系,提高版权执法监管能力,严厉打击各类侵权盗版行为。
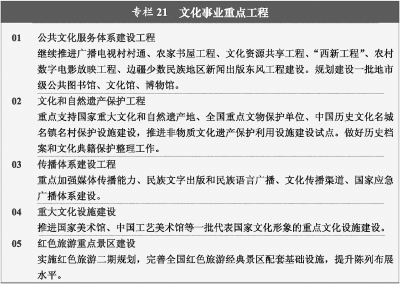
第四十四章 繁荣发展文化事业和文化产业
坚持一手抓公益性文化事业、一手抓经营性文化产业,始终把社会效益放在首位,实现经济效益和社会效益有机统一。
第一节 大力发展文化事业
增强公共文化产品和服务供给。公共博物馆、图书馆、文化馆、纪念馆、美术馆等公共文化设施免费向社会开放。鼓励扶持少数民族文化产品创作生产。注重满足残疾人等特殊人群的公共文化服务需求。建立健全公共文化服务体系。以农村基层和中西部地区为重点,继续实施文化惠民工程。改善农村文化基础设施,支持老少边穷地区建设和改造文化服务网络。完善城市社区文化设施,促进基层文化资源整合和综合利用。广泛开展群众性文化活动。加强重要新闻媒体建设,重视互联网等新兴媒体建设、运用、管理,把握正确舆论导向,提高传播能力。加强文物、历史文化名城名镇名村、非物质文化遗产和自然遗产保护,拓展文化遗产传承利用途径。依法推进语言文字工作。建立国家文化艺术荣誉制度。
第二节 加快发展文化产业
推动文化产业成为国民经济支柱性产业,增强文化产业整体实力和竞争力。实施重大文化产业项目带动战略,加强文化产业基地和区域性特色文化产业群建设。推进文化产业结构调整,大力发展文化创意、影视制作、出版发行、印刷复制、演艺娱乐、数字内容和动漫等重点文化产业,培育骨干企业,扶持中小企业,鼓励文化企业跨地域、跨行业、跨所有制经营和重组,提高文化产业规模化、集约化、专业化水平。推进文化产业转型升级,推进文化科技创新,研发制定文化产业技术标准,提高技术装备水平,改造提升传统产业,培育发展新兴文化产业。加快中西部地区中小城市影院建设。鼓励和支持非公有制经济以多种形式进入文化产业领域,逐步形成以公有制为主体、多种所有制共同发展的产业格局。构建以优秀民族文化为主体、吸收外来有益文化的对外开放格局,积极开拓国际文化市场,创新文化“走出去”模式,增强中华文化国际竞争力和影响力,提升国家软实力。
(专栏21 文化事业重点工程)
第十一篇 改革攻坚 完善社会主义市场经济体制
以更大决心和勇气全面推进各领域改革,更加重视改革顶层设计和总体规划,明确改革优先顺序和重点任务,深化综合配套改革试验,进一步调动各方面积极性,尊重群众首创精神,大力推进经济体制改革,积极稳妥推进政治体制改革,加快推进文化体制、社会体制改革,在重要领域和关键环节取得突破性进展。
第四十五章 坚持和完善基本经济制度
坚持公有制为主体、多种所有制经济共同发展的基本经济制度,营造各种所有制经济依法平等使用生产要素、公平参与市场竞争、同等受到法律保护的体制环境。
第一节 深化国有企业改革
推进国有经济战略性调整,健全国有资本有进有退、合理流动机制,促进国有资本向关系国家安全和国民经济命脉的重要行业和关键领域集中。推动具备条件的国有大型企业实现整体上市,不具备整体上市条件的国有大型企业要加快股权多元化改革,有必要保持国有独资的国有大型企业要加快公司制改革,完善企业法人治理结构。推进铁路、盐业等体制改革,实现政企分开、政资分开。深化电力体制改革,稳步开展输配分开试点。继续推进电信、石油、民航和市政公用事业改革。稳步推进国有林场和国有林区管理体制改革。深化垄断行业改革,进一步放宽市场准入,形成有效竞争的市场格局。
第二节 完善国有资产管理体制
坚持政府公共管理职能和国有资产出资人职能分开,完善经营性国有资产管理和国有企业监管体制机制。探索实行公益性和竞争性国有企业分类管理。健全覆盖全部国有企业、分级管理的国有资本经营预算和收益分享制度,合理分配和使用国有资本收益。完善国有金融资产、行政事业单位资产和自然资源资产监管体制。
第三节 支持和引导非公有制经济发展
消除制约非公有制经济发展的制度性障碍,全面落实促进非公有制经济发展的政策措施。鼓励和引导民间资本进入法律法规未明文禁止准入的行业和领域,市场准入标准和优惠扶持政策要公开透明,不得对民间资本单独设置附加条件。鼓励和引导非公有制企业通过参股、控股、并购等多种形式,参与国有企业改制重组。完善鼓励非公有制经济发展的法律制度,优化外部环境,加强对非公有制企业的服务、指导和规范管理。改善对民间投资的金融服务。切实保护民间投资的合法权益。
第四十六章 推进行政体制改革
按照转变职能、理顺关系、优化结构、提高效能的要求,加快建立法治政府和服务型政府。
第一节 加快转变政府职能
健全政府职责体系,提高经济调节和市场监管水平,强化社会管理和公共服务职能。加快推进政企分开、政资分开、政事分开、政府与市场中介组织分开,调整和规范政府管理的事项,深化行政审批制度改革,减少政府对微观经济活动的干预。继续优化政府结构、行政层级、职能责任,坚定推进大部门制改革,着力解决机构重叠、职责交叉、政出多门问题。在有条件的地方探索省直接管理县(市)的体制。完善公务员制度。深化各级政府机关事务管理体制改革,降低行政成本。
第二节 完善科学民主决策机制
完善重大事项决策机制,建立健全公众参与、专家咨询、风险评估、合法性审查和集体讨论决定的决策程序,实行科学决策、民主决策和依法决策。对涉及经济社会发展全局的重大事项,要广泛征询意见,充分协商和协调。对专业性、技术性较强的重大事项,要认真进行专家论证、技术咨询、决策评估。对同群众利益密切相关的重大事项,要实行公示、听证等制度。严格依法行政,健全行政执法体制机制,完善行政复议和行政诉讼制度。
第三节 推行政府绩效管理和行政问责制度
建立科学合理的政府绩效评估指标体系和评估机制,实行内部考核与公众评议、专家评价相结合的方法,发挥绩效评估对推动科学发展的导向和激励作用。健全对行政权力的监督制度。强化审计监督。推行行政问责制,明确问责范围,规范问责程序,健全责任追究制度和纠错改正机制,提高政府执行力和公信力。
第四节 加快推进事业单位分类改革
按照政事分开、事企分开、管办分开、营利性与非营利性分开的要求,积极稳妥推进科技、教育、文化、卫生、体育等事业单位分类改革。严格认定标准和范围,对主要承担行政职能的逐步将其行政职能划归行政机构或转为行政机构。规范转制程序,完善过渡政策,将主要从事生产经营活动的逐步转为企业,建立健全法人治理结构。继续保留的事业单位强化公益属性,推进人事管理、国有资产和财政支持方式等方面的改革。
第四十七章 加快财税体制改革
理顺各级政府间财政分配关系,健全公共财政体系,完善预算制度和税收制度,积极构建有利于转变经济发展方式的财税体制。
第一节 深化财政体制改革
按照财力与事权相匹配的要求,在合理界定事权基础上,进一步理顺各级政府间财政分配关系,完善分税制。围绕推进基本公共服务均等化和主体功能区建设,完善转移支付制度,增加一般性特别是均衡性转移支付规模和比例,调减和规范专项转移支付。推进省以下财政体制改革,稳步推进省直管县财政管理制度改革,加强县级政府提供基本公共服务的财力保障。建立健全地方政府债务管理体系,探索建立地方政府发行债券制度。
第二节 完善预算管理制度
实行全口径预算管理,完善公共财政预算,细化政府性基金预算,健全国有资本经营预算,在完善社会保险基金预算基础上研究编制社会保障预算,建立健全有机衔接的政府预算体系。完善预算编制和执行管理制度,强化预算支出约束和预算执行监督,健全预算公开机制,增强预算透明度。深化部门预算、国库集中收付、政府采购及国债管理制度改革。进一步推进政府会计改革,逐步建立政府财务报告制度。
第三节 改革和完善税收制度
按照优化税制结构、公平税收负担、规范分配关系、完善税权配置的原则,健全税制体系,加强税收法制建设。扩大增值税征收范围,相应调减营业税等税收。合理调整消费税征收范围、税率结构和征税环节。逐步建立健全综合与分类相结合的个人所得税制度,完善个人所得税征管机制。继续推进费改税,全面推进资源税和耕地占用税改革。研究推进房地产税改革。逐步健全地方税体系,赋予省级政府适当税政管理权限。
第四十八章 深化金融体制改革
全面推动金融改革、开放和发展,构建组织多元、服务高效、监管审慎、风险可控的金融体系,不断增强金融市场功能,更好地为加快转变经济发展方式服务。
第一节 深化金融机构改革
继续深化国家控股的大型金融机构改革,完善现代金融企业制度,强化内部治理和风险管理,提高创新发展能力和国际竞争力。继续深化国家开发银行改革,推动中国进出口银行和中国出口信用保险公司改革,研究推动中国农业发展银行改革,继续推动中国邮政储蓄银行改革。建立存款保险制度。促进证券期货经营机构规范发展。强化保险机构的创新服务能力和风险内控能力,加强保险业偿付能力监管,深化保险资金运用管理体制改革,稳步提高资金运作水平。促进金融资产管理公司商业化转型。积极稳妥推进金融业综合经营试点。
第二节 加快多层次金融市场体系建设
大力发展金融市场,继续鼓励金融创新,显著提高直接融资比重。拓宽货币市场广度和深度,增强流动性管理功能。深化股票发审制度市场化改革,规范发展主板和中小板市场,推进创业板市场建设,扩大代办股份转让系统试点,加快发展场外交易市场,探索建立国际板市场。积极发展债券市场,完善发行管理体制,推进债券品种创新和多样化,稳步推进资产证券化。推进期货和金融衍生品市场发展。促进创业投资和股权投资健康发展,规范发展私募基金市场。加强市场基础性制度建设,完善市场法律法规。继续推动资产管理、外汇、黄金市场发展。
第三节 完善金融调控机制
优化货币政策目标体系,健全货币政策决策机制,改善货币政策的传导机制和环境。构建逆周期的金融宏观审慎管理制度框架,建立健全系统性金融风险防范预警体系、评估体系和处置机制。稳步推进利率市场化改革,加强金融市场基准利率体系建设。完善以市场供求为基础的有管理的浮动汇率制度,推进外汇管理体制改革,扩大人民币跨境使用,逐步实现人民币资本项目可兑换。改进外汇储备经营管理,拓宽使用渠道,提高收益水平。
第四节 加强金融监管
完善金融监管体制机制,加强金融监管协调,健全金融监管机构之间以及与宏观调控部门之间的协调机制。完善地方政府金融管理体制,强化地方政府对地方中小金融机构的风险处置责任。制定跨行业、跨市场金融监管规则,强化对系统重要性金融机构的监管。完善金融法律法规。加快社会信用体系建设,规范发展信用评级机构。参与国际金融准则修订,完善我国金融业稳健标准。加强与国际组织和境外监管机构的国际合作。维护国家金融稳定和安全。
第四十九章 深化资源性产品价格和环保收费改革
建立健全能够灵活反映市场供求关系、资源稀缺程度和环境损害成本的资源性产品价格形成机制,促进结构调整、资源节约和环境保护。
第一节 完善资源性产品价格形成机制
继续推进水价改革,完善水资源费、水利工程供水价格和城市供水价格政策。积极推进电价改革,推行大用户电力直接交易和竞价上网试点,完善输配电价形成机制,改革销售电价分类结构。积极推行居民用电、用水阶梯价格制度。进一步完善成品油价格形成机制,积极推进市场化改革。理顺天然气与可替代能源比价关系。按照价、税、费、租联动机制,适当提高资源税税负,完善计征方式,将重要资源产品由从量定额征收改为从价定率征收,促进资源合理开发利用。
第二节 推进环保收费制度改革
建立健全污染者付费制度,提高排污费征收率。改革垃圾处理费征收方式,适度提高垃圾处理费标准和财政补贴水平。完善污水处理收费制度。积极推进环境税费改革,选择防治任务繁重、技术标准成熟的税目开征环境保护税,逐步扩大征收范围。
第三节 建立健全资源环境产权交易机制
引入市场机制,建立健全矿业权和排污权有偿使用和交易制度。规范发展探矿权、采矿权交易市场,发展排污权交易市场,规范排污权交易价格行为,健全法律法规和政策体系,促进资源环境产权有序流转和公开、公平、公正交易。
第十二篇 互利共赢 提高对外开放水平
适应我国对外开放由出口和吸收外资为主转向进口和出口、吸收外资和对外投资并重的新形势,必须实行更加积极主动的开放战略,不断拓展新的开放领域和空间,扩大和深化同各方利益的汇合点,完善更加适应发展开放型经济要求的体制机制,有效防范风险,以开放促发展、促改革、促创新。
第五十章 完善区域开放格局
坚持扩大开放与区域协调发展相结合,协同推动沿海、内陆、沿边开放,形成优势互补、分工协作、均衡协调的区域开放格局。
第一节 深化沿海开放
全面提升沿海地区开放型经济发展水平,加快从全球加工装配基地向研发、先进制造和服务基地转变。率先建立与国际化相适应的管理体制和运行机制,增强区域国际竞争软实力。推进服务业开放和国际服务贸易发展,吸引国际服务业要素集聚。深化深圳等经济特区、上海浦东新区、天津滨海新区开发开放,加快上海国际经济、金融、航运、贸易中心建设。
第二节 扩大内陆开放
以中心城市和城市群为依托,以各类开发区为平台,加快发展内陆开放型经济。发挥资源和劳动力比较优势,优化投资环境,扩大外商投资优势产业领域,积极承接国际产业和沿海产业转移,培育形成若干国际加工制造基地、服务外包基地。推进重庆两江新区开发开放。
第三节 加快沿边开放
发挥沿边地缘优势,制定和实行特殊开放政策,加快重点口岸、边境城市、边境(跨境)经济合作区和重点开发开放试验区建设,加强基础设施与周边国家互联互通,发展面向周边的特色外向型产业群和产业基地,把黑龙江、吉林、辽宁、内蒙古建成向东北亚开放的重要枢纽,把新疆建成向西开放的重要基地,把广西建成与东盟合作的新高地,把云南建成向西南开放的重要桥头堡,不断提升沿边地区对外开放的水平。
第五十一章 优化对外贸易结构
继续稳定和拓展外需,加快转变外贸发展方式,推动外贸发展从规模扩张向质量效益提高转变、从成本优势向综合竞争优势转变。
第一节 培育出口竞争新优势
保持现有出口竞争优势,加快培育以技术、品牌、质量、服务为核心竞争力的新优势。提升劳动密集型出口产品质量和档次,扩大机电产品和高新技术产品出口,严格控制高耗能、高污染、资源性产品出口。完善政策措施,促进加工贸易从组装加工向研发、设计、核心元器件制造、物流等环节拓展,延长国内增值链条。完善海关特殊监管区域政策和功能,鼓励加工贸易企业向海关特殊监管区域集中。鼓励企业建立国际营销网络,提高开拓国际市场能力。积极开拓新兴市场,推进出口市场多元化。
第二节 提升进口综合效应
优化进口结构,积极扩大先进技术、关键零部件、国内短缺资源和节能环保产品进口,适度扩大消费品进口,发挥进口对宏观经济平衡和结构调整的重要作用,优化贸易收支结构。发挥我国巨大市场规模的吸引力和影响力,促进进口来源地多元化。完善重要农产品进出口调控机制,有效利用国际资源。
第三节 大力发展服务贸易
促进服务出口,扩大服务业对外开放,提高服务贸易在对外贸易中的比重。在稳定和拓展旅游、运输、劳务等传统服务出口同时,努力扩大文化、中医药、软件和信息服务、商贸流通、金融保险等新兴服务出口。大力发展服务外包,建设若干服务外包基地。扩大金融、物流等服务业对外开放,稳步开放教育、医疗、体育等领域,引进优质资源,提高服务业国际化水平。
第五十二章 统筹“引进来”与“走出去”
坚持“引进来”和“走出去”相结合,利用外资和对外投资并重,提高安全高效地利用两个市场、两种资源的能力。
第一节 提高利用外资水平
优化结构,引导外资更多投向现代农业、高新技术、先进制造、节能环保、新能源、现代服务业等领域,鼓励投向中西部地区。丰富方式,鼓励外资以参股、并购等方式参与境内企业兼并重组,促进外资股权投资和创业投资发展。引进海外高层次人才和先进技术,鼓励外资企业在华设立研发中心,借鉴国际先进管理理念、制度、经验,积极融入全球创新体系。优化投资软环境,保护投资者合法权益。做好外资并购安全审查。有效利用国外优惠贷款和国际商业贷款,完善外债管理。
第二节 加快实施“走出去”战略
按照市场导向和企业自主决策原则,引导各类所有制企业有序开展境外投资合作。深化国际能源资源开发和加工互利合作。支持在境外开展技术研发投资合作,鼓励制造业优势企业有效对外投资,创建国际化营销网络和知名品牌。扩大农业国际合作,发展海外工程承包和劳务合作,积极开展有利于改善当地民生的项目合作。逐步发展我国大型跨国公司和跨国金融机构,提高国际化经营水平。做好海外投资环境研究,强化投资项目的科学评估。提高综合统筹能力,完善跨部门协调机制,加强实施“走出去”战略的宏观指导和服务。加快完善对外投资法律法规制度,积极商签投资保护、避免双重征税等多双边协定。健全境外投资促进体系,提高企业对外投资便利化程度,维护我国海外权益,防范各类风险。“走出去”的企业和境外合作项目,要履行社会责任,造福当地人民。
第五十三章 积极参与全球经济治理和区域合作
扩大同发达国家的交流合作,增进相互信任,提高合作水平。深化同周边国家的睦邻友好和务实合作,维护地区和平稳定,促进共同发展繁荣。加强同发展中国家的团结合作,深化传统友谊,维护共同利益。积极开展多边合作。
推动国际经济体系改革,促进国际经济秩序朝着更加公正合理的方向发展。积极参与二十国集团等全球经济治理机制合作,推动建立均衡、普惠、共赢的多边贸易体制,反对各种形式的保护主义。积极推动国际金融体系改革,促进国际货币体系合理化。加强与主要经济体宏观经济政策协调。积极参与国际规则和标准的修订制定,在国际经济、金融组织中发挥更大作用。
加快实施自由贸易区战略,进一步加强与主要贸易伙伴的经济联系,深化同新兴市场国家和发展中国家的务实合作。利用亚太经合组织等各类国际区域和次区域合作机制,加强与其他国家和地区的区域合作。加强南南合作。优化对外援助结构,创新对外援助方式,增加对发展中国家民生福利性项目、社会公共设施、自主发展能力建设等领域的经济和技术援助。
第十三篇 发展民主 推进社会主义政治文明建设
坚持党的领导、人民当家作主、依法治国有机统一,发展社会主义民主政治,建设社会主义法治国家。
第五十四章 发展社会主义民主政治
坚持和完善人民代表大会制度、中国共产党领导的多党合作和政治协商制度、民族区域自治制度以及基层群众自治制度,不断推进社会主义政治制度自我完善和发展。健全民主制度,丰富民主形式,拓宽民主渠道,依法实行民主选举、民主决策、民主管理、民主监督,保障人民的知情权、参与权、表达权、监督权。支持人民代表大会依法履行职权。巩固和壮大最广泛的爱国统一战线。支持人民政协围绕团结和民主两大主题履行职能。支持工会、共青团、妇联等人民团体依照法律和各自章程开展工作,参与社会管理和公共服务。贯彻落实党和国家的民族政策,保障少数民族合法权益,开展民族团结宣传教育和创建活动,巩固和发展平等团结互助和谐的社会主义民族关系。全面贯彻党的宗教工作基本方针,发挥宗教界人士和信教群众在促进经济社会发展中的积极作用。鼓励新的社会阶层人士投身中国特色社会主义建设。做好侨务工作,支持海外侨胞、归侨侨眷关心和参与祖国现代化建设与和平统一大业。
第五十五章 全面推进法制建设
全面落实依法治国基本方略,坚持科学立法、民主立法,完善中国特色社会主义法律体系。重点加强加快转变经济发展方式、改善民生和发展社会事业以及政府自身建设等方面的立法。加强宪法和法律实施,维护社会主义法制的统一、尊严、权威。完善行政执法与刑事司法衔接机制,推进依法行政、公正廉洁执法。深化司法体制改革,优化司法职权配置,规范司法行为,建设公正高效权威的社会主义司法制度。实施“六五”普法规划,深入开展法制宣传教育,树立社会主义法治理念,弘扬法治精神,形成人人学法守法的良好社会氛围。加强法律援助。加强人权保障,促进人权事业全面发展。
第五十六章 加强反腐倡廉建设
坚持以人为本、执政为民,以保持和人民群众血肉联系为重点,扎实推进政风建设。坚持标本兼治、综合治理、惩防并举、注重预防的方针,以完善惩治和预防腐败体系为重点,加强反腐倡廉建设。严格执行廉政建设责任制。加强领导干部廉洁自律和严格管理,认真落实领导干部收入、房产、投资、配偶子女从业等情况定期报告制度。深入推进改革和制度创新,逐步建成内容科学、程序严密、配套完备、有效管用的反腐倡廉制度体系。建立健全决策权、执行权、监督权既相互制约又相互协调的权力结构和运行机制,积极推进政务公开和经济责任审计,加强对权力运行的制约和监督。加大查办违纪违法案件工作力度。开展社会领域防治腐败工作。加强反腐败国际交流合作。
第十四篇 深化合作 建设中华民族共同家园
从中华民族根本利益出发,推进“一国两制”实践和祖国和平统一大业,深化内地与港澳经贸合作,推进海峡两岸经济关系发展,为实现中华民族伟大复兴而共同努力。
第五十七章 保持香港澳门长期繁荣稳定
坚定不移贯彻“一国两制”、“港人治港”、“澳人治澳”、高度自治的方针,严格按照特别行政区基本法办事,全力支持特别行政区行政长官和政府依法施政。支持香港、澳门充分发挥优势,在国家整体发展中继续发挥重要作用。
第一节 支持港澳巩固提升竞争优势
继续支持香港发展金融、航运、物流、旅游、专业服务、资讯以及其他高增值服务业,支持香港发展成为离岸人民币业务中心和国际资产管理中心,支持香港发展高价值货物存货管理及区域分销中心,巩固和提升香港国际金融、贸易、航运中心的地位,增强金融中心的全球影响力。支持澳门建设世界旅游休闲中心,加快建设中国与葡语国家商贸合作服务平台。
第二节 支持港澳培育新兴产业
支持港澳增强产业创新能力,加快培育新的经济增长点,推动经济社会协调发展。支持香港环保、医疗服务、教育服务、检测和认证、创新科技、文化创意等优势产业发展,拓展合作领域和服务范围。支持澳门推动经济适度多元化,加快发展休闲旅游、会展商务、中医药、教育服务、文化创意等产业。
第三节 深化内地与港澳经济合作
加强内地和香港、澳门交流合作,继续实施更紧密经贸关系安排。深化粤港澳合作,落实粤港、粤澳合作框架协议,促进区域经济共同发展,打造更具综合竞争力的世界级城市群。支持建设以香港金融体系为龙头、珠江三角洲城市金融资源和服务为支撑的金融合作区域,打造世界先进制造业和现代服务业基地,构建现代流通经济圈,支持广东在对港澳服务业开放中先行先试,并逐步将先行先试措施拓展到其他地区。加快共建粤港澳优质生活圈步伐。加强规划协调,完善珠江三角洲地区与港澳的交通运输体系。加强内地与港澳文化、教育等领域交流与合作。
(专栏22 粤港澳合作重大项目)
第五十八章 推进两岸关系和平发展和祖国统一大业
坚持“和平统一、一国两制”方针和现阶段发展两岸关系、推进祖国和平统一进程八项主张,全面贯彻推动两岸关系和平发展重要思想和六点意见,牢牢把握两岸关系和平发展主题,反对和遏制“台独”分裂活动。巩固两岸关系发展的政治、经济、文化基础,全面深化两岸经济合作,努力加强两岸文化、教育、旅游等领域交流,积极扩大两岸各界往来,持续推进两岸交往机制化进程,构建两岸关系和平发展框架。
第一节 建立健全两岸经济合作机制
积极落实两岸经济合作框架协议和两岸其他协议,推进货物贸易、服务贸易、投资和经济合作的后续协商,促进两岸货物和服务贸易进一步自由化,逐步建立公平、透明、便利的投资及其保障机制,建立健全具有两岸特色的经济合作机制。
第二节 全面深化两岸经济合作
扩大两岸贸易,促进双向投资,加强新兴产业和金融等现代服务业合作,推动建立两岸货币清算机制。明确两岸产业合作布局和重点领域,开展双方重大项目合作。推进两岸中小企业合作,提升中小企业竞争力。加强两岸在知识产权保护、贸易促进及贸易便利化、海关、电子商务等方面的合作。积极支持大陆台资企业转型升级。依法保护台湾同胞正当权益。
第三节 支持海峡西岸经济区建设
充分发挥海峡西岸经济区在推进两岸交流合作中的先行先试作用,努力构筑两岸交流合作的前沿平台,建设两岸经贸合作的紧密区域、两岸文化交流的重要基地和两岸直接往来的综合枢纽。发挥福建对台交流的独特优势,提升台商投资区功能,促进产业深度对接,加快平潭综合实验区开放开发,推进厦门两岸区域性金融服务中心建设。支持其他台商投资相对集中地区经济发展。
第十五篇 军民融合 加强国防和军队现代化建设
着眼国家安全和发展战略全局,统筹经济建设和国防建设,在全面建设小康社会进程中实现富国和强军的统一。
第五十九章 加强国防和军队现代化建设
坚持以毛泽东军事思想、邓小平新时期军队建设思想、江泽民国防和军队建设思想为指导,把科学发展观作为国防和军队建设的重要指导方针,着眼履行新世纪新阶段军队历史使命,以新时期军事战略方针为统揽,以推动国防和军队建设科学发展为主题,以加快转变战斗力生成模式为主线,全面加强军队革命化现代化正规化建设。
加强军队思想政治建设,坚持党对军队绝对领导的根本原则和制度,坚持人民军队的根本宗旨,大力弘扬听党指挥、服务人民、英勇善战的优良传统,培育当代革命军人核心价值观。进一步拓展和深化军事斗争准备,以提高基于信息系统的体系作战能力为根本着力点,深入推进军事训练转变,坚持科技强军,加强国防科研和武器装备建设,加快全面建设现代后勤步伐,加紧培养新型高素质军事人才,提高以打赢信息化条件下局部战争能力为核心的完成多样化军事任务的能力。坚持依法治军、从严治军,加强科学管理,积极稳妥地推进国防和军队改革,优化领导管理体制,健全联合作战指挥体制,推动军事理论、军事技术、军事组织、军事管理创新。建设现代化武装警察力量,增强执勤处突和反恐维稳能力。加强后备力量建设,巩固军政军民团结。
第六十章 推进军民融合式发展
坚持国家主导、制度创新、市场运作、军民兼容原则,统筹经济建设和国防建设,充分依托和利用社会资源,提高国防实力和军事能力,大力推进军地资源开放共享和军民两用技术相互转移,逐步建立适应社会主义市场经济规律、满足打赢信息化条件下局部战争需要的中国特色军民融合式发展体系。
建立和完善军民结合、寓军于民的武器装备科研生产体系、军队人才培养体系和军队保障体系。建设先进的国防科技工业,优化结构,增强以信息化为导向、以先进研发制造为基础的核心能力,加快突破制约科研生产的基础瓶颈,推动武器装备自主化发展。完善武器装备采购制度。改进军队人才征招选拔,完善从地方直接征召各类人才的政策制度。完善退役军人安置政策,加强退役军人培训和就业安置工作。稳步推进以生活保障、通用物资储备、装备维修等为重点的军队保障社会化改革,形成与国家人事劳动和社会保障法规体系相适应的军队职工管理制度,建立军民结合的军事物流体系和军地一体的战略投送力量体系。
坚持经济建设贯彻国防需求,加大重大基础设施和海洋、空天、信息等关键领域军民深度融合和共享力度,完善政策机制和标准规范,推动经济建设和国防建设协调发展、良性互动。强化全民国防观念,健全国防动员体系,加强人民武装、国民经济动员、人民防空、交通战备建设和国防教育,增强国防动员平时服务、急时应急、战时应战的能力。
第十六篇 强化实施 实现宏伟发展蓝图
本规划经过全国人民代表大会审议批准,具有法律效力。要举全国之力,集全民之智,实现未来五年宏伟发展蓝图。
第六十一章 完善规划实施和评估机制
推动规划顺利实施,主要依靠发挥市场配置资源的基础性作用;各级政府要正确履行职责,合理配置公共资源,引导调控社会资源,保障规划目标和任务的完成。
第一节 明确规划实施责任
本规划提出的预期性指标和产业发展、结构调整等任务,主要依靠市场主体的自主行为实现。各级政府要通过完善市场机制和利益导向机制,创造良好的政策环境、体制环境和法治环境,打破市场分割和行业垄断,激发市场主体的积极性和创造性,引导市场主体行为与国家战略意图相一致。
本规划确定的约束性指标和公共服务领域的任务,是政府对人民群众的承诺。主要约束性指标要分解落实到有关部门和各省、自治区、直辖市。促进基本公共服务均等化的任务,要明确工作责任和进度,主要通过政府运用公共资源全力完成。
第二节 强化政策统筹协调
围绕规划提出的目标和任务,加强经济社会发展政策的统筹协调,注重政策目标与政策工具、短期政策与长期政策的衔接配合。按照公共财政服从和服务于公共政策的原则,优化财政支出结构和政府投资结构,逐步增加中央政府投资规模,建立与规划任务相匹配的中央政府投资规模形成机制,重点投向民生和社会事业、农业农村、科技创新、生态环保、资源节约等领域,更多投向中西部地区和老少边穷地区。
第三节 实行综合评价考核
加快制定并完善有利于推动科学发展、加快转变经济发展方式的绩效评价考核体系和具体考核办法,弱化对经济增长速度的评价考核,强化对结构优化、民生改善、资源节约、环境保护、基本公共服务和社会管理等目标任务完成情况的综合评价考核,考核结果作为各级政府领导班子调整和领导干部选拔任用、奖励惩戒的重要依据。
第四节 加强规划监测评估
完善监测评估制度,加强监测评估能力建设,加强服务业、节能减排、气候变化、劳动就业、收入分配、房地产等方面统计工作,强化对规划实施情况跟踪分析。国务院有关部门要加强对规划相关领域实施情况的评估,接受全国人民代表大会及其常务委员会的监督检查。规划主管部门要对约束性指标和主要预期性指标完成情况进行评估,并向国务院提交规划实施年度进展情况报告,以适当方式向社会公布。在规划实施的中期阶段,由国务院组织开展全面评估,并将中期评估报告提交全国人民代表大会常务委员会审议。需要对本规划进行调整时,国务院要提出调整方案,报全国人民代表大会常务委员会批准。
第六十二章 加强规划协调管理
推进规划体制改革,加快规划法制建设,以国民经济和社会发展总体规划为统领,以主体功能区规划为基础,以专项规划、国土规划和土地利用规划、区域规划、城市规划为支撑,形成各类规划定位清晰、功能互补、统一衔接的规划体系,完善科学化、民主化、规范化的编制程序,健全责任明确、分类实施、有效监督的实施机制。
国务院有关部门要组织编制一批国家级专项规划特别是重点专项规划,细化落实本规划提出的主要任务。国家级重点专项规划,要围绕经济社会发展关键领域和薄弱环节,着力解决突出问题,形成落实本规划的重要支撑和抓手。
地方规划要切实贯彻国家战略意图,结合地方实际,突出地方特色。要做好地方规划与本规划提出的发展战略、主要目标和重点任务的协调,特别要加强约束性指标的衔接。
加强年度计划与本规划的衔接,对主要指标应当设置年度目标,充分体现本规划提出的发展目标和重点任务。年度计划报告要分析本规划的实施进展情况,特别是约束性指标的完成情况。
全国各族人民要紧密团结在以胡锦涛同志为总书记的党中央周围,高举中国特色社会主义伟大旗帜,解放思想、实事求是、与时俱进、开拓创新,为实现国民经济和社会发展第十二个五年规划和全面建设小康社会宏伟目标而奋斗!
(新华社北京3月16日电)








缩小
全文复制
上一篇